商品期货用什么指标分析「商品指数期货」 今天新转债「1月13号发行债」 地方转债债券「中央政府债券」 买国债和买黄金哪个合适「买债券基金和定期存款哪个合适」 常见的金融术语 176个基础金融知识名词解释是什么「常用金融术语」 债券市场震荡「抛售国债」 国际金融市场的构成体系「简述国际金融市场的构成种类」 在购买债券基金时 是一次性梭哈买入 还是选择基金定投 「债券型基金适合一次性买还是定投」 啥原因 这类基金密集下调短期赎回费了「基金持有一年以上赎回费」 可转债相关问题「投资可转债是什么」 地方专项债券使用范围「什么是专项债券项目」 转债回售好不好「回购转债是利好还是利空」 etf基金 一揽子股票「国内有没有优先股」 可转债秒懂百科「可转债入门」 农商银行发行二级资本债「银行发行二级资本债券」 用适合自己的投资框架追求绝对收益的方法「投资理财的选择框架图」 国债期货介绍「国债期货百度百科」 稳增长下的基建转债投资机会大吗「可转债投资前景」 收藏 证券从业考试基础知识中出现的那些数字是什么「收藏 证券从业考试基础知识中出现的那些数字 」 如何缓解地方财政压力「破解财政工作困局」 2020年国债期货市场行情展望分析图「市场行情」 明日中特转债上市 预计每签可赚108元币「转债中签2000元能赚多少」 财务成本公式大全「财务管理40个公式」 赎回部分基金摊薄单价下降「工银双债增强债券基金」 可转债中签2000元「可转债一签可挣多少钱」 人们购买债券和股票「1962年巴菲特致股东的信」 都汇算清缴了 你连公司用的什么会计准则都还不清楚呢「汇算清缴与季报不一致」 转债一般最高涨到多少「可转债最多涨多少」 浅谈债权债务中的 其他往来 应用情况「浅谈信息论及其应用」 票据贴现该怎么计算 「票据贴现利息怎么算」 国债逆回购 国债回购「国债逆回购 支付宝」 可转债如何转股具体操作「可转债什么情况下可以转股」 桥水基金 债务周期「美元债务是什么意思」 河南 专项债「河南省地方债发行」 缓解中小微企业融资难「解决民营企业融资困难的措施」 50年的国债「80年代国债券」 2021绿色金融债券「绿色债券和绿色金融债券」 债券与股市的跷跷板效应「悬崖效应」 专项债券「新债可以买吗」 中国东方成功发行2018年第二期金融债券分析「中国最近发行的债券」 茅台拟发行150亿债券「茅台集团实收资本增至100亿元」 怎么投资基金收益「近5年收益最好的基金」 政府债券规模「为什么增加国债是扩张性财政政策」 2020年中级经济师经济基础知识试题「农业经济师」 河南拟发行670.49亿元地方债「河南省地方债发行」 政府债券规模「为什么增加国债是扩张性财政政策」 合理安排发行本地区政府债券「长期政府债券」 双碳投资机会「碳汇债券」 智利汇率暴跌「智利比索跌跌不休 货币危机已经到来 」 智利养老保险模式的特点及启示作用「有哪些养老保险」
您的位置:首页 >股票 >

商品期货用什么指标分析「商品指数期货」

2023-01-14 10:03:46来源:金融界
摘要:本文首先必须考察境内目前可供选择的商品指数期货标的指数。在历经多年的发展下,目前境内拥有多个商品指数体系:包括在交易所层面,国内三大商品交易所包括上期所、大商所和郑商所均构建了各自的商品指数体系;在经纪商层面,南华期货编制了63个单品种指数以及8个综合类或版块类指数,华泰期货与中信期货在编制商品指数方面同样具有领先地位,编制了部分第三代指数;在监管层面,中证指数公司与保证金监控中心也推出了商品指数系列,其中以监控中心编制系列更为投资者广泛接受。

本文以监控中心商品指数、监控中心工业品期货指数、监控中心能化期货指数以及钢企利润指数为例,探讨了其在各自领域的表征作用,以及和其它投资工具的对比优劣。作为商品指数期货上市前的准备,希望对于投资者有所帮助。

一、境内商品指数体系

在交易所层面,国内三大商品交易所包括上期所、大商所和郑商所均构建了各自的商品指数体系,其中,上期所商品指数以贵金属与工业金属版块指数为主,辅以单品种指数;大商所除单品种指数外,还编制了农产品指数与工业品指数;郑商所则主打农产品以及能源化工指数。

各交易所在指数编制上均有较多储备,但指数编制价格体系却不尽相同,指数的命名方式也多种多样,且各交易所编制指数均只包含在本交易所上市的品种,导致指数的覆盖面较窄,投资者对此类指数的接受程度普遍不高。

在经纪商层面,南华期货编制了63个单品种指数以及8个综合类或版块类指数,其中的综合类以及板块类商品指数系列获得了投资者较多认可。由于南华商品指数覆盖面较广,因此在各个场合也常用来表征整个商品期货市场;华泰期货与中信期货在编制商品指数方面同样处于领先地位,但由于编制的指数过于领先市场环境,因此为期货品种赛道上的开发仍需等待时机。

在监管层面,中证指数公司与保证金监控中心也推出了商品指数系列,其中以监控中心编制系列更为投资者广泛接受。保证金监控中心编制系列均为版块类或综合类商品指数,并且由于其在商品期货领域内独特的身份角色,因此监控中心编制的商品指数更具有权威性与代表性。另外,中证商品指数公司现已开业,但尚未发布相关指数,我们将对此持续关注。

此外还有若干机构也参与编制了商品指数,但市场认可度不高,因此不多赘述。

二、综合商品指数一——监控中心商品期货指数

1.标的指数介绍

作为大类资产投资的必由之路,综合型商品指数期货的标的选择尤为重要。作为市场普遍认可的大类指数,监控中心发布的商品期货指数市场认可度高,覆盖范围广。

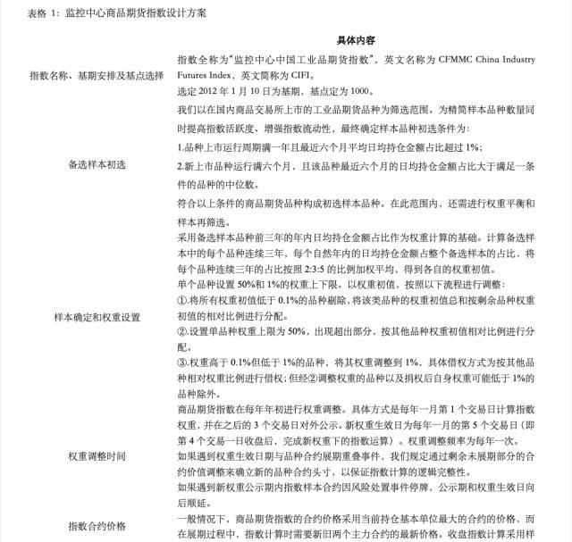
监控中心商品期货指数设计方案如下:

在此方案基础上,监控中心商品期货指数运行良好,截至2020年底,指数报收于1335.69点,进一步考察指数编制方案合理性:

(1)样本权重

对于权重设置而言,监控中心商品期货指数权重设置完全基于期货市场的客观数据。期货品种的核心数据主要包含成交量和持仓量,经实证分析发现,成交数据波动性要远高于持仓数据,所以从权重稳定性考虑,选择持仓数据。考虑指数编制基于多品种、满足口径一致的要求,所以使用持仓金额作为权重计算的基础。

另外为了平滑不同年间持仓金额的波动对权重的影响,对近三年数据按2:3:5的权重赋权。最近年份赋予更大的权重主要原因是该方法可以更好地反映期货品种当前及未来短期内的活跃情况,同时合理地反映新上市品种对指数的贡献。

对于样本选择而言,商品期货指数设置单品种权重上限为50%。由于早期商品期货市场挂牌品种较少,铜期货占据了市场较大份额,始终保持在35%-45%之间,如果权重上限低于50%,就有可能要降低铜在指数中的权重,进而需要增加其它小品种的权重。这样做一方面不能真实反映当前期货市场的品种结构,另一方面会造成指数复制时在小品种上移仓困难。

而近年来随着商品期货市场新增品种越来越多,单一品种所占最大权重也逐步降低,尽管铜在过去九年间仍位居市场规模前二品种,但占指数权重已从2012年的20.62%下降到2021年10.34%。因此,是否需要对原始方案中50%上限的条款做出修改,值得后续进一步分析。

(2)合约展期

在合约展期方面,我们针对境内机构调研问题“贵机构在商品期货投资中的移仓规则”中,94.74%的受访者选择了“基于持仓/成交量”。监控中心商品期货指数也于此类似,考虑较为周全。

商品期货指数的成分商品可简单分类为农产品与工业品,历史数据显示,当展期确认时间延长为3日时,可以过滤83.33%的反复,继续增加确认天数,虽然可以增加成功率,但是提高的幅度明显下降。当确认期为5日时,虽然可以完全过滤掉合约的反复,但此时确认时间过长,导致展期滞后,旧合约流动性下降,给移仓带来困难。而对于工业品而言,工业品各期货品种主力合约换月反复的情况明显没有农产品的各品种频繁。大多数的品种在主力合约换月后不再向近月合约回跳。统计数据显示,通过一天持仓基本单位最大来确认新主力合约的准确率达到88.89%。综上,为使得指数内部展期规则保持一致,商品期货指数选择一日确定新主力合约的方案。

新主力合约确认后下一交易日开始展期,展期期限为五日。采用“五日法”进行展期的原因是:展期应在旧合约进入交割月前一个月进行,否则持仓保证金将大幅提高,资金成本显著增加,同时还将面临限仓约束。另外展期必须发生在新主力合约确认后,从统计数据看,新主力合约确认时间集中在旧合约进入交割月前两个月。综合考虑实际展期的便利性和指数平滑性,确定展期期限为5日。

对于展期期间头寸的处理,通常有两种方式:

一、新旧合约以持仓量相等的方式移仓,即展期当日旧合约持仓量减少多少,则新合约持仓量相应增加多少。这种方法的弊端是由于合约升贴水的存在,指数复制者需要在展期发生时不断调整资金总量。

二、以新旧合约持仓金额相等的方式移仓,即旧合约持仓金额当日减少多少,在新合约上将相应持仓金额补齐,确保移仓前后持仓金额相等。考虑到若指数作为期货标的,为了提高通过建仓成分商品期货复制指数期货的方便性,第二种更具实际操作意义,因此采用按持仓金额相等原则,在五日内等比例移仓。

另外,指数编制方案中特别提到,当样本合约进入交割月前一个月倒数第5个交易日或者剩余15个交易日时,强制向远月次主力合约移仓。添加强制展期规定,是因为部分工业品合约在进入交割月甚至最后交易日时依然是该品种所有合约中持仓基本单位最大的。从统计结果来看,在交割月初的交易日,主力合约和远月次主力合约的持仓基本单位相差不多,且进入交割月后头寸限制和保证金提高会增加指数跟踪成本,所以添加强制展期条款,避免样本合约进入交割月。

2.标的指数与核心诉求匹配程度

监控中心商品期货指数的编制方案较为合理,符合开发成期货标的的基本要求。在此基础上,需要进一步考察标的指数与市场核心诉求的匹配程度。

综合商品指数期货最核心的诉求为表征宏观经济环境中的整个商品市场,为大类资产配置提供合适的工具。因此,首先需要考察监控中心商品期货指数是否能够代表商品市场,表征程度有多高;而若能够代表,再考察加入现有投资组合中的效果;最后还需考察实际投资的可容纳规模等。

综上,对于标的指数与核心诉求的匹配程度着重考察以下细分指标:

(1)宏观指标表征性:考察不同维度上,标的指数对于宏观经济指标的表征有效性以及预测能力,使用CPI及PPI同比、环比指标作为宏观经济的代理指标。

①使用标的指数的每月价格数据,计算标的指数价格分别与同期、未来一个月、未来两个月、未来三个月、未来六个月CPI,以及与同期、未来一个月、未来两个月、未来三个月、未来六个月PPI的皮尔逊相关系数。

标的指数价格走势与PPI同比十分接近,特别是在拐点的表达上,几乎处于同一时间点。不管是2016年的“供给侧改革”,还是2020年的“疫情底”,监控中心商品期货指数均比较有力地刻画了宏观经济的变化。当期的指数价格与PPI同比相关性达到了较高的54%。

②计算标的指数滚动一个月收益率分别与同期、未来一个月、未来两个月、未来三个月、未来六个月CPI同比、环比,以及与同期、未来一个月、未来两个月、未来三个月、未来六个月PPI同比、环比的皮尔逊相关系数。滚动收益率部分,使用每月最后一个交易日价格计算得到滚动收益率:

对标的指数价格做一阶差分获得滚动一个月收益率,收益率序列在领先一期的情况下与PPI环比的相关性达到59%,说明监控中心商品期货指数在收益率边际上的变化一定程度上能够表征未来一个月的PPI环比,具有一定的宏观预测性。

③计算标的指数同比收益率分别与同期、未来一个月、未来两个月、未来三个月、未来六个月CPI同比、环比,以及与同期、未来一个月、未来两个月、未来三个月、未来六个月PPI同比、环比的皮尔逊相关系数。

若考虑同比收益率,此时标的指数对于宏观指标的预测性更强。指数同比收益率与PPI同比在领先二期以及领先三期维度上的相关性均达到了82%。因此对于宏观经济在季度频率上的深刻变化,投资者可以通过监控中心商品期货指数上进行观察。

(2)指数波动率:考察标的指数的波动情况

计算标的指数每日的30日、60日、90日波动率结果,以一年252天进行测算后,取平均值为最终的30日、60日、90日波动率。

监控中心商品期货指数的波动率较低,并且在若干频率上的表现相差无几,说明不存在明显的周期性特征。

(3)与主流资产相关性:考察标的指数与其它资产的联系

根据给出主流资产数据,计算日收益率以及月收益率的皮尔逊相关系数。其中,月收益率取每月最后一个交易日价格计算得到。

监控中心商品期货指数与沪深300的相关性在30%左右,而与中债的相关性在-10%左右,符合预期,因此进一步考察将其加入投资组合后的效果。

(4)降低组合波动情况:考察标的指数是否能与主流资产产生互补效应

首先,基准组合为固定的股债7:3组合,权益类资产使用沪深300指数价格,债券类资产使用中债指数价格,测试组合为加入20%的商品期货指数价格,但仍维持股债7:3的比例,即测试组合中股:债:商品的比例为56%:24%:20%。其中,建立基准组合和测试组合时需先对价格数据进行处理,各指数首日价格为1,其余每一日价格按照比例进行换算。计算基准组合与测试组合每日的90日波动率,并取平均值。以一年252个交易日进行测算。其次计算基准组合与测试组合的年化收益率、最大回撤率(maxdrawdown=max((Di-Dj)/Di))及夏普比率。其中,无风险利率取3%。

加入监控中心商品期货指数后的组合尽管在收益维度上不及基准组合,但在波动率上有所降低,并且在极端情况下的最大回撤上也有提升。因此监控中心商品期货指数确实在一定程度上达成了改善现有投资组合的功能。

(5)指数规模:考察标的指数理论容纳规模

计算标的指数每个期货品种年末持仓金额/权重的结果,并取平均值作为该指数的规模。

商品期货近年来迅速发展,场内产品数量快速增加。现存品种市场规模大幅提升,体现在监控中心商品期货指数上,理论规模逐年增加,并在2019年以及2020年实现突破式发展,达到接近一万亿名义金额的水平,完全满足大类资产投资的需求。

(6)抗操纵性:计算标的指数每个品种的冲击程度,具体计算如下:

冲击程度=(100亿×品种权重)/品种过去1个月日均成交金额,并取平均值作为该指数的抗操纵性。

假设标的指数实际运行时规模为100亿,其占各品种日均成交金额比例平均值逐年降低,相比2012年以及2013年的7%,下降到2020年不足1%。通过操纵持仓量大权重高但成交量较低品种(如早年的AL铝与C玉米)来影响指数表现已经越来越不可行。

综上,在综合商品指数层面,监控中心商品期货指数能够满足其最核心的诉求:标的指数能够在一定程度上表征甚至领先宏观经济指标,再加入现有投资组合后亦能提高组合表现,并且在理论规模与抗操纵性上不存在大类资产投资实施的障碍。

二、综合商品指数二——监控中心工业品期货指数

1.标的指数介绍

监控中心发布的工业品期货指数由于对工业品综合领域覆盖全面、表征性好,也受到投资者的广泛关注。

监控中心工业品期货指数设计方案如下:

监控中心工业品期货指数的编制方案与监控中心商品期货指数基本一致,但在指数成分权重下限的设置上有所区别。商品期货指数权重下限为2%,而工业品期货指数权重下限为0.1%,并且将低于1%且高于0.1%的品种通过借权提高到1%。因此不再重复考察工业品期货指数编制方案的合理性。

在此方案基础上,工业品期货指数上市以来运行良好,与商品期货指数类似,在工业品期货指数上市初期,由于国内商品市场覆盖面较窄,导致指数成分仅有9个,其中铜的占比更是高达40%,而近年来随着商品期货市场的快速发展,目前工业品期货指数已经包括33个成分商品,并且最高权重也下降到了12%。最终体现在工业品期货指数的覆盖面更广、集中度更低。

2.标的指数与核心诉求匹配程度

与上文类似,监控中心工业品期货指数也符合开发成期货标的的基本要求。在此基础上,需要进一步考察标的指数与市场核心诉求的匹配程度。

首先需要考察监控中心工业品期货指数是否能够代表整个工业,表征程度能有多高;而若能够代表,再考察其与现有着眼于工业的投资工具的表现异同,是否能产生互补效应。

综上,对于标的指数与核心诉求的匹配程度着重考察以下细分指标:

(1)工业指标表征性:考察不同维度上,标的指数对于工业指标的表征有效性以及预测能力,使用PPI同比、工业企业利润同比以及PMI指标作为工业的代理指标。

①使用标的指数的每月价格数据,计算标的指数价格分别与同期、未来一个月、未来两个月、未来三个月、未来六个月指标的皮尔逊相关系数。滚动收益率部分,使用每月最后一个交易日价格计算得到滚动收益率:

标的指数价格走势与PPI同比的相关性最高,与工业企业利润相关性其次,与PMI相关性最低,并且在所有时间维度上与三个指标的相关性均为正值。因此监控中心工业品期货指数对于工业的表征性较强。

②计算标的指数滚动一个月收益率分别与同期、未来一个月、未来两个月、未来三个月、未来六个月指标的皮尔逊相关系数。

对标的指数价格做一阶差分获得滚动一个月收益率,收益率序列在领先一期的情况下与工业企业利润的相关性达到29%,说明监控中心工业品期货指数在收益率边际上的变化一定程度上能够表征未来一个月的工业企业利润变化,具有一定的宏观预测性。

③计算标的指数同比收益率分别与同期、未来一个月、未来两个月、未来三个月、未来六个月指标的皮尔逊相关系数。

若考虑三个月收益率,此时标的指数对于工业指标的预测性更强。三个月收益率与PPI的相关性在领先N期维度上的相关性均达到了40% 。因此通过投资监控中心工业品期货指数能够表达对于未来PPI变化的看法。

(2)与其它投资工具的关系:考察现有有关工业的投资工具与标的指数的异同。

①比较标的指数和Wind股票指数系列之能源指数、材料指数、工业指数、房地产指数等与工业相关指数与PPI的联系紧密程度。

总计五个指数中,工业品期货指数与PPI的相关性最高,而权益指数中理应与PPI相关性较高的工业指数实际相关性仅为10%,若投资者看好工业发展而投资工业指数,则可能取得不及预期的效果。

②比较标的指数和Wind股票指数系列之能源指数、材料指数、工业指数、房地产指数(相对沪深300,剔除权益市场整体波动影响)等与工业相关指数与PPI的联系紧密程度。

由于权益指数受到整体权益市场的影响较大,若剔除掉权益市场整体波动影响,单独考察行业的alpha部分表现与PPI相关性,则仍以工业指数为例,并未体现出工业版块上市公司股价与宏观经济中工业表现的关联。因此,无论是整体收益还是版块的alpha收益,工业品期货指数相对工业相关股票指数都存在一定的优势。

综上,在综合商品指数层面,监控中心工业品期货指数同样能够满足其最核心的诉求:标的指数能够在一定程度上表征甚至领先对应的宏观指标,为宏观大类资产的投资或对冲提供合适的工具。

三、产业链商品指数一——监控中心能化期货指数

1.标的指数介绍

作为产业链商品指数的代表,监控中心发布的能化期货指数广泛代表了能源化工产业链的上中下游。监控中心能化期货指数的编制方案与监控中心工业品期货指数的编制方案区别不大,在指数成分方面,能化期货指数最新拥有16个成分商品,相比2015年时的6个成分商品有了较大的扩展;而在指数权重方面,能化期货指数与工业品期货指数类似,都从某一商品占绝对主导地位发展到更为均衡的权重分布(天然橡胶与铜)。

2.标的指数与核心诉求匹配程度

考察标的指数与市场核心诉求的匹配程度:

首先需要考察监控中心能化期货指数是否能够代表整个能源化工产业,表征程度能有多高;而若能够代表,再考察其与现有着眼于能源化工的投资工具的表现异同,是否能产生互补效应。

综上,对于标的指数与核心诉求的匹配程度着重考察以下细分指标:

(1)能源化工指标表征性:考察标的指数同比收益率对于能源化工产业链指标的表征有效性以及预测能力,使用PPI(石油)当月同比、PPI(化工)当月同比、PPIRM(化工原料)当月同比作为能化产业链的代理指标。

标的指数同比收益率与PPI石油同比的相关性最高,与PPIRM化工原料的相关性其次,与PPI化工的相关性最低,并且在所有时间维度上与三个指标的相关性均为正值。因此监控中心能化期货指数对于能源化工的不管是上游原材料还是下游成品的表征性均较强。

(3)与其它投资工具的关系:考察现有有关能源化工的投资工具与标的指数的异同。

比较标的指数和Wind股票指数系列三级行业指数之石油天然气指数、化工指数(相对沪深300,剔除权益市场整体波动影响)与PPI(石油)、PPI(化工)的联系紧密程度。

总计三个指数中,能化期货指数与PPI石油的相关性最高,且与PPI化工的相关性也落后不多,并且由于期货指数天然具有做空的途径,因此若投资者希望同时表达对于PPI石油以及PPIppi化工悲观的看法,不妨采用期货指数进行投资,与股票ETF形成互补。

综上,在产业链商品指数层面,监控中心能化指数能够满足其最核心的诉求:标的指数能够在一定程度上表征产业链的景气度,为产业链的投资或对冲提供合适的工具。

四、产业链商品指数二——钢企利润指数

1.标的指数介绍

与监控中心能化期货指数不同,以钢企利润指数为代表的多空型产业链指数更多代表产业链内加工型企业的加工利润。目前国内尚未有公开发布的相关指数,因此首先介绍本文简单构建的钢企利润指数。

我国商品期货市场钢铁行业主要涉及品种已上市的在成材端主要包括螺纹钢、热轧卷板和线材,在炉料端主要包括铁矿和焦炭,未上市的包括成材端的钢坯和炉料端的废钢。在已上市的品种中,螺纹、铁矿和焦炭在期货市场上的规模较大,热卷规模相对较小,线材没有流动性。因此,最终将螺纹、热卷、铁矿、焦炭以及废钢纳入指数成分,而线材不纳入。由于废钢暂无期货品种,因此使用不含税的现货价格代替。

钢企利润包括钢企螺纹利润以及钢企热卷利润两部分,其中:

钢企螺纹利润=螺纹钢盘面价格/(1 增值税)-1.6 *铁矿盘面价格/(1 增值税)-0.5 * 焦炭盘面价格/(1 增值税)-0.1*废钢价格-固定成本(最新为750)

钢企热卷利润=热卷盘面价格/(1 增值税)-1.6 *铁矿盘面价格/(1 增值税)-0.5 * 焦炭盘面价格/(1 增值税)-0.1*废钢价格-固定成本(最新为850)

螺纹和热卷的产品结构不同,螺纹品种产品单一,热卷品种产品复杂,除了盘面标准品普碳热卷外,还有很多非标产品;螺纹和热卷的贸易流通量不同,螺纹的下游以工地为主,工地直供量少,多数都是贸易商配送,因此螺纹的贸易流通量更大,而热卷的下游较为分散,多数热卷都是钢企直供下游模式,贸易流通性相对较少;并且考虑两者在期货市场的成交规模,螺纹和热卷的配比可以设置为2:1。

期货合约选择以及展期规则按照黑色品种的传统习惯,即铁矿石的1、5、9月合约,焦炭的1、5、9月合约以及螺纹钢的1、5、10月合约和热卷的1、5、9月合约。增值税为0.17/0.16/0.13(按照历史实际情况)。展期区间为1、5、9月前一个月的最后一个交易日。

在前文商品指数价格体系中我们提到,商品指数就价格类型上分为三种:价格指数、收益率指数、全收益指数。而价格指数只考虑了标的物价格的波动,但没有考虑期货展期的展期收益,所以实际上不能反应完整的商品投资回报状况。

因此虽然钢企利润价格指数对现货钢企利润的表征性较好,相关性达到92%,但是由于其与实际投资成分期货存在展期收益差别,考虑开发为商品指数期货的标的指数,需要使用商品指数价格类型中的收益率指数。

2.标的指数与核心诉求匹配程度

生成钢企利润收益率指数后,需要进一步考察标的指数与市场核心诉求的匹配程度。

上文提到产业链指数期货最核心的诉求为表征产业链的利润,为产业链的投资或对冲提供合适的工具。因此,首先需要考察钢企利润收益率指数是否能够代表钢铁加工企业的利润情况,表征程度能有多高;而若能够代表,再考察其与现有着眼于钢铁企业的投资工具的表现异同,是否能产生互补效应。

综上,对于标的指数与核心诉求的匹配程度着重考察以下细分指标:

(1)钢企利润表征性:考察标的指数对于钢企利润指标的表征有效性,使用现货华北螺纹钢高炉利润以及现货华北热卷高炉利润作为钢企利润的代理指标。

由于展期收益率过大的原因,导致钢企利润指数与螺纹利润以及热卷利润的长期相关性较低,分别为20%和17%,但在短期内,钢企利润收益率指数能够较好的刻画行业利润的较大变化。

(3)与其它投资工具的关系:考察现有有关钢企的投资工具与标的指数的异同。比较标的指数和Wind股票行业指数系列之钢铁指数(四级行业)。

在剔除沪深300收益影响后,钢铁股票指数与钢企利润收益率指数的长期价格相关性为-54.7%,短期收益率相关性为22.5%。

相比期货指数,股票指数的走势更加关注产业链的中长期利润,因此在中长期的走势更为匹配。但钢企利润收益率指数在短期的刻画更为精确,并且存在做空的途径。

因此对于钢铁产业链的投资,钢企利润指数与钢铁股票指数存在一定的互补作用,若投资者对于短期价格波动更有把握或有做空需求,则推荐投资钢企利润指数;若投资者对于产业链中长期前景更有把握,则推荐投资钢铁股票指数。

综上,在产业链商品指数层面,钢企利润指数能够满足其最核心的诉求:标的指数能够在一定程度上表征产业链的利润,为产业的投资或对冲提供合适的工具。

六、总结

本文通过介绍部分指数的编制方案与具体表现,总结了国内现有商品指数,遴选出符合商品指数期货投资核心诉求的标的指数,并论证了其与核心诉求的匹配程度。希望能在相应期货上市前,为投资者提供一定的信息与帮助。

本文源自华泰期货

郑重声明:本网站所有信息仅供参考,不做交易和服务的根据,如自行使用本网资料发生偏差,本站概不负责,亦不负任何法律责任。如有侵权行为,请第一时间联系我们修改或删除,多谢。