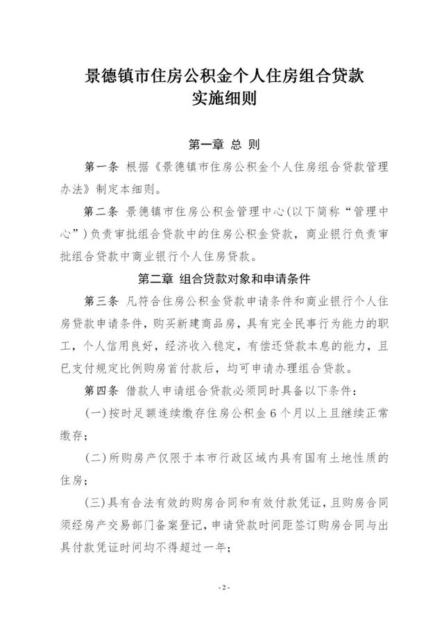
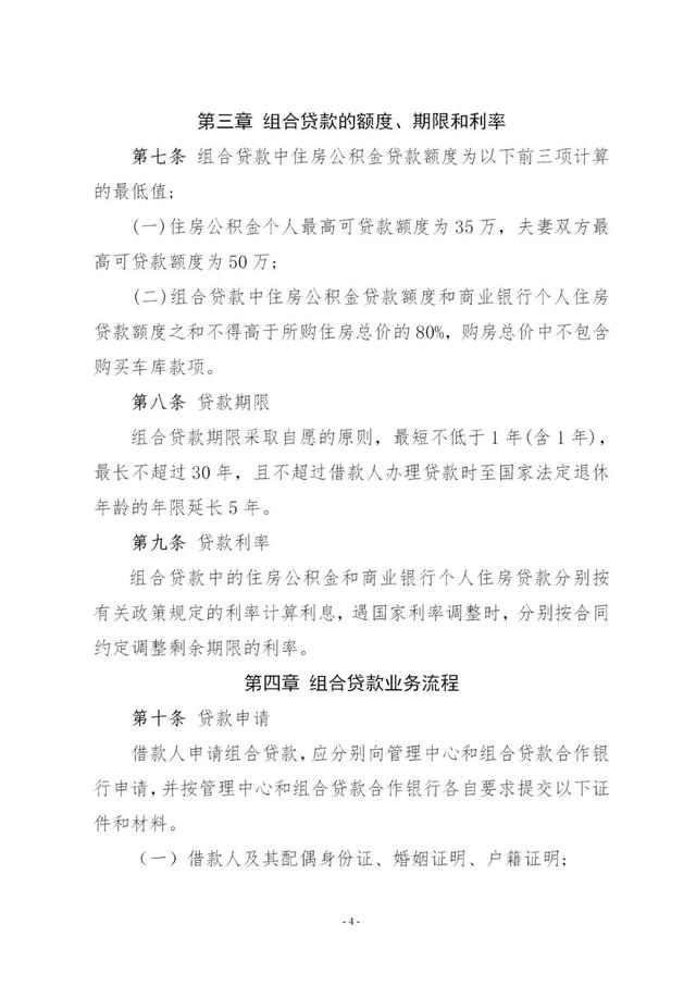
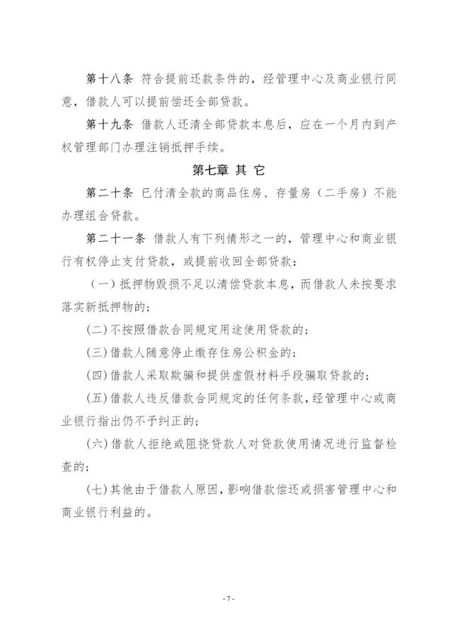
切换导航
首页
新闻资讯
濮阳新闻
新闻
国内
生活
科技
汽车
数码
房产
财经
股票
景德镇公积金贷款政策「萍乡住房公积金贷款政策」
住房公积金要怎么提取出来「我要提取公积金」
清远公积金新系统上线 这些业务可以网上办么「公积金可以贷款多少」
5月13日是什么日子?新疆「延安事早知道」
2021湘潭公积金贷款新政策「新政策公积金封存半年」
南京公积金提取条件和提取流程「南京公积金线上提取条件及流程」
湘潭公积金缴存上限「湘潭社保缴费基数2021」
找人代取住房公积金骗局「中介帮忙套取公积金的后果」
椒江哪里取公积金「椒江取名馆」
西安住房公积金使用「问题回复」
中国农业银行公积金贷款额度「中国农业银行昆明公积金贷款」
淄博公积金基数调整「淄博公积金公众号」
深圳12345便民服务平台「政务热线业务知识」
兵团公积金贷款查询「公积金贷款月供怎么扣」
江西子女买房可以提取父母的公积金吗「公积金父母买房子女可以提取吗」
福州住房公积金第二次贷款条件「福州公积金二套房贷款政策」
惠州市人才购房补贴「惠州人才补贴政策2021」
淮北人注意 公积金买房有重大变化 下周一开始执行吗「淮北市住房公积金管理中心官网」
取消二套住房公积金贷款时间限制 贵州省省直住房公积金贷款政策有调整
重庆 首套房公积金贷款首付比例最低降至20万「重庆住房公积金只能首房首贷吗」
中国进入长寿时代 低利息时期 4种存钱方式更划算
许昌市住房公积金「许昌公积金上限」
公积金怎么提取可以提取几次「公积金多久可以提取一次」
南宁 首套房贷款最高额度70万元 二套60万元「广西二套房子的首付是多少」
全州县公积金管理中心「公积金缴存上限」
潍坊住房公积金余额冲减住房公积金贷款本息业务可以在网上办理了
疫情期间公积金补缴影响贷款吗「银行暂停公积金贷款」
唐山个人缴纳住房公积金「唐山公积金贷款」
佛山无房提取公积金一年可以取多少「佛山公积金无房提取2021」
佛山公积金购房提取额度「佛山公积金提取新规定2021」
长三角8城市试点异地购房提取公积金服务「长三角社保公积金一体化」
沧州提取公积金新规「沧州市住房公积金管理中心官网」
关注 关于调整职工偿还省内异地公积金贷款 省内住房商业贷款本息提取政策及开通网办业务的通知
365天不打烊 社保和公积金24h自助服务大厅来啦
辽阳实现住房公积金 跨省通办了吗「辽阳放开提取公积金」
财看闪电 增加贷款次数 取消户籍限制 山东这两地异地公积金贷款有新政
聊城公积金新政策「聊城住房公积金2021年新政策」
内蒙古阿拉善盟住房公积金查询「阿勒泰地区公积金查询个人账户查询」
云南人 在支付宝上可刷脸秒查公积金了嘛「人脸识别住房公积金查询」
雅安购房新措施 加强公积金贷款力度 医疗防疫人员享受补贴
公积金怎么提取 怎么用最划算呢「公积金怎么用最合算」
公积金年度结息「住房公积金结息」
商贷怎么样转公积金贷款「商业贷款转公积金贷款条件」
注意!下月起,福建多地住房公积金有调整「公积金按什么比例缴纳」
清远公积金约定提取「清远市公积金提取时间」
宝鸡会员软件「可以用支付宝登录的软件」
昆明公积金一次性提取「昆明住房公积金如何线上提取」
苏州公积金最高缴存基数「苏州市住房公积金缴存基数」
昆明市公积金提取更方便的银行「如何提取个人住房公积金」
公积金短信服务12329热线2015年底全国范围开通了吗「黑公积金短信服务」
您的位置:
首页
>
新闻
>
新闻
景德镇公积金贷款政策「萍乡住房公积金贷款政策」
2022-10-10 14:58:51
来源:珠山区昌河街道
来源:景德镇市住房公积金管理中心
郑重声明:本网站所有信息仅供参考,不做交易和服务的根据,如自行使用本网资料发生偏差,本站概不负责,亦不负任何法律责任。如有侵权行为,请第一时间联系我们修改或删除,多谢。
相关推荐
景德镇公积金贷款政策「萍乡住房公积金贷款政策」
5月13日是什么日子?新疆「延安事早知道」
西安住房公积金使用「问题回复」
福州住房公积金第二次贷款条件「福州公积金二套房贷款政策」
取消二套住房公积金贷款时间限制 贵州省省直住房公积金贷款政策有调整
许昌市住房公积金「许昌公积金上限」
猜您喜欢
贵阳公积金调整「贵阳永乐乡项目」
许昌市公积金上班时间「许昌市公积金提取政策」
提前归还公积金贷款,需提供什么资料?「公积金提前还贷需要什么手续」
阜新市公积金管理中心官网「阜新市住房公积金查询」
通知 商丘市住房公积金管理中心停办业务的文件「怎样停办住房公积金」
怀化市住房公积金网上查询系统「怀化公积金查询网站」
曲靖多名公职人员骗提住房公积金被通报 公积金贷款环节这项费用不再缴
佛山公积金无房提取有什么影响吗「佛山公积金封存了还可以无房提取吗」
平凉市住房公积金管理中心「平凉市公积金管理办法」
提取公积金只拿身份证复印件可以吗「身份证复印件能取公积金吗」
晋中市住房公积金管理中心 持续开展违提整治活动情况「上海五违整治民不卿生」
公积金暂停服务 自9月3日起「九江市住房」
厦门公积金提取新规「厦门公积金租房提取」
呼和浩特住房公积金预约时间「呼和浩特住房公积金管理中心电话」
关于暂停办理住房公积金对外业务的通告文件「住房公积金能停么」
巴彦淖尔人 这笔钱可以提取了
图说
新闻
《干爹,我要txt》完结篇(小说全章节)全文免费阅读【已完本】
阀门制定了解决Dota 2中蓝精灵的新计划
为什么公共电视不是社交网络的正确模型
苹果的下一个Mac更新可能会杀死您的某些应用程序以及本周的其他小型企业技术新闻
比特币 LTC和XLM抛售是否过度
天际中的这只狗想卖给你一些骨头
Amazon Prime面部识别法规 Alexa可穿戴设备未来跟踪网络技术
有史以来最好的年轻成人幻想小说
Borderlands 3首领的完整列表及其独特的传奇掉落
洛伦佐飓风在哪里都太强大了 让我们处理气候变化问题
热点
推荐
赋能自动驾驶传感器融合 本土供应商快速崛起
因封锁继续 2月份欧洲车市仍大跌20.3%
大众将向前CEO文德恩和奥迪前CEO施泰德索赔
气囊存隐 大众在美国召回超15万辆奥迪A3
FF再获近1亿美元债权融资FF91或一年后交付
或将2023年上市!富士康C级电动车设计曝光
“吃土”预警!特斯拉HEPA守护健康出行
2021全新梅赛德斯-奔驰S级 上海地区上市
豪华车为王 永达汽车2020年净赚17亿
Mustang Mach-E试制车下线 或售35万元
精彩
文章
为什么这位成功的经纪人专注于房地产投资者和推荐合作伙伴
2019-09-23 09:56:08
云数据分析初创公司Spire Global融资4000万美元
2019-09-30 09:50:29
这款由MINI支持的启动加速器正在使用技术来应对气候变化
2019-09-30 09:49:44
生物技术初创公司Ribometrix筹集了780万美元的资金用于开发直接针对RNA的小分子药物以治疗人类疾病
2019-09-30 09:49:00
Xpeng P7成为首款为驾驶员实施阿里巴巴Mini App技术的智能汽车
2019-09-30 09:48:25
随机
推荐
LYCOS Q2收入增长23%
2014年民航部采取的若干举措
上海市第十二次归侨侨眷代表大会闭幕 齐全胜连任上海市侨联主席
早产儿“死而复生”?!官方介入调查
三季度GDP公布在即 中国官方释稳经济明确信号
烟花与灯光中的北京:一夜鱼龙舞
外交部提醒本国公民春节假期“非必要,非紧急,不出国”
Bhel在Shrinagar Hep单位上获得
2021年国考今开考:拟招2.57万人 超157万人报名过审
美国权威卫生专家:总统对中国的指责与事实不符