美联储不加息对贵金属走势影响「美联储利率上调对黄金影响」 同业存单发行利率上升「同业存单属于同业负债吗」 深交所大宗交易规则「大宗交易买入卖出新规」 我国绿色债券发行规模「债券发行规模和发行量」 2017年国债逆回购最高的一「国债逆回购有哪些产品」 开通科创板必须去营业厅吗「开通科创板要去营业部吗」 穆迪债券评级「当代置业海外债」 收到债劵利息会计分录怎么写的「取得债券利息收入分录」 板块轮动意味着什么「股市的板块逻辑」 英格兰银行加息「央行宣布降准0.5%」 方正证券2020年净利润「透视方正证券2021年成绩单 实现净利18亿元 同比增长66 」 企业购买股票赚取收益后的会计处理分录「股票收益会计分录」 买基金的技巧与方法「基金怎么买最划算」 基金学霸与学渣 收益能差出多少倍呢「学霸与学渣」 到泰国买房子合法吗「泰国的法律」 基金理财种类「基金和理财有什么区别」 从这款热卖产品 看资产配置的思路「最优资产配置」 分红之后基金为什么会减少「债券型基金分红为什么本金减少」 投资低估值周期股板块的基金「低估值顺周期板块有哪些」 地方债发行高峰 央行怎么对冲基金「降准对债基收益有影响吗」 洽洽食品股价一路暴涨的原因「2019年三季报业绩暴增的」 缩债加息对黄金影响「美债收益率上涨利好黄金」 基金管理费多少算高「基金管理费40%」 债基持续下跌「债基的收益和什么相关」 英镑危机「美国经济危机1979」 抗疫情国债利率「抗疫特别国债上架 可在二级市场交易 国家跟你借钱 最高利率2 8 」 专题绿色金融债券「十二月月报」 英国投资移民项目介绍「英国投资移民流程」 公司上市和不上市有什么不同「上市与不上市的区别」 前海开源鼎安债券a「前海开源债券基金」 连续5年高分红股票「近十年分红最多的股票」 三个未来大有作为的板块 极具长期投资价值「2021最具投资潜力的板块」 今年分红最多的基金「基金分红排名前十位」 建设银行债券基金「建信纯债」 打新债上市当天什么时候卖「新债上市第一天什么时候应该卖掉」 国企债务违约暴雷「公司债务违约后果」 门面转让协议书 怎么写「门面转让协议书范本」 要继续实施( )和稳健的货币政策,保持对经济恢复的必「随着宏观经济调控政策的逐步落实」 脸书Libra「中国当年为什么禁脸书」 关于财务成本管理的110个公式为「财务成本管理必背公式」 年单利 年复利「单利复利概念」 新加坡新规「2020年1月重磅鞋款」 新加坡人怎么养老「新加坡退休能领多少养老金」 债券市场法制「国债巡查」 今年下半年买什么基金好「2021年最值得投资的10只债券基金」 借方为库存现金贷方为银行存款「交易性金融资产什么时候用银行存款」 可转债打新盈利「赚钱简单」 贴现债券是指什么 和零息债券的区别 「贴现债券的定义」 银行债券销售「中国银行临沂分行累计叙做债券分销业务7 4亿元」 债券质押式报价回购业务「债券质押式逆回购」
您的位置:首页 >股票 >

美联储不加息对贵金属走势影响「美联储利率上调对黄金影响」

2023-01-18 13:00:26来源:兴业研究

一、G20疫情追踪

在G20经济体中,亚洲经济体整体疫情控制良好,但土耳其在过去一周确诊病例加速上升,单周确诊近2万。欧洲意大利、德国确诊病例明显放缓,但英国、俄罗斯确诊病例仍在快速增长,法国确诊病例有所反复。美国新增病例数在短暂下降后再次大量增加,拐点仍未出现。

二、一周回顾

全球市场方面,美联储强烈的宽松倾向令美元指数回落自100关口下方。日本首相安倍晋三宣布日本进入紧急状态,并出台经济刺激政策,日元小幅升值。受到原油价格反弹和美联储宽松信号刺激,贵金属震荡走高。

人民币市场方面,美元指数贬值、陆股通下资金净流入,人民币相对美元升值,短期限期权隐含波动率回落。欧元、英镑相对人民币小幅升值,日元、港币相对人民币贬值,三大人民币指数分化,SDR人民币指数上行,CFETS、BIS人民币指数下行。

流动性方面,本周LIBOR下行16.85bp,CIROR下行3bp,美元流动性紧张的局面边际缓解。本周,央行未进行逆回购操作,因本周有700亿元逆回购到期,本周实现净回笼700亿元。本周3个月SHIBOR,NCD利率分别下行33.7bp和46.6bp。境内外人民币掉期点数上行,远期点数回落,远掉期价差收敛。

三、基本面纵览

全球市场

1. 美国:美联储加码宽松,美元指数走弱

美联储于本周四(4月9日)公布了3月货币政策会议纪要。会议纪要显示,美联储官员在上月召开的两次紧急会议上愈发担心冠状病毒疫情会迅速打击美国经济,并扰乱金融市场,这促使委员们采取强有力的行动,零利率将保持至经济消化疫情的打击之后。与会者强烈支持其它手段,包括提高与外国央行的互换额度,降低贴现率,以及鼓励银行放贷。同日,美联储宣布将采取进一步措施提供高达2.3万亿美元贷款,以增强美国各州和地方政府在疫情期间提供公共服务的能力。具体措施包括:

市政流动性便利:通过直接向各州以及大型县市购买短期票据,向各州和市政当局提供不超过5000亿美元的贷款。

大众企业贷款计划:购买不超过6000亿美元的贷款,确保信贷流向中小企业。

扩大一级和二级市场企业信贷便利和资产抵押证券贷款工具(TALF)的规模和范围,以支持多达8500亿美元的信贷。TALF抵押品范围将拓展至AAA级CMB债券以及新的CLO。

启动薪资保护计划(PPP)流动性便利,通过小企业PPP贷款支持的定期融资,为参与的金融机构提供流动性。

放宽PMCCF、SMCCF购债标准,美联储首次介入垃圾债市场。3月20日之前评级为BBB及以上,此后被降级至BB-或以上级别的债券仍是合格债券。此外可购买的ETF不再局限于投资级企业债ETF,而是扩展至混合ETF(Crossover ETF)。

美联储主席鲍威尔在声明中称,我们国家的当务之急必须是解决这场公共卫生危机,为疾病提供护理,并限制病毒的进一步传播。美联储的作用是在当前经济活动受限的时期内,尽我们所能提供救济和稳定,我们今天的行动将有助于确保最终的复苏尽可能强劲。

就美国经济是否会出现复苏,两名前美联储主席发表了各自的看法。前美联储主席耶伦认为,美国经济数据可能达到大萧条以来从未见过的水平,但美国在冠状病毒大流行之前的经济健康状况应使其处于有利于复苏的位置。她认为,“V型”复苏是可能的,经济复苏的速度取决于经济关闭期造成的损失有多大。美联储现阶段不需要通过直接购买股票救市,但国会应该重新考虑美联储购买股票的限制。而前美联储主席伯南克表示,减缓欧美国家新冠病毒扩散的措施将导致本季度美国经济急剧下滑,之后经济不会出现迅速大幅反弹,因为居民和企业需要时间来恢复对公共卫生状况的信心。随着时间的流逝,情况将会改善,美国也将逐步重启经济活动。如果能遏制这种流行病,经济将迅速反弹。

美国2月JOLTs职位空缺实际公布688.2万人,高于预期的650万人;美国截至4月4日当周初请失业金人数实际公布660.6万人,高于预期的550万人;美国4月密歇根大学消费者信心指数实际公布71,不及预期的75;美国2月批发库存环比实际公布-0.7%,不及预期-0.5%;美国3月未季调CPI同比实际公布1.5%,不及预期的1.6%;美国3月未季调核心CPI同比实际公布2.1%,不及预期的2.3%。

由于美联储强烈的宽松倾向,以及美元指数相对美国-德国国债利差已经出现升值超调,美元指数本周下跌约1%。短期有望延续跌势,支撑98.4、97.7,阻力100、100.4。

2. 欧洲:财政协议艰难推进,欧元被动升值

4月9日,欧盟成员国财长就5400亿欧元的一揽子抗疫救助措施达成协议,包括规模1000亿欧元的联合就业保障基金,一项旨在向企业提供2000亿欧元流动性的欧洲投资银行工具,以及来自欧洲稳定机制的高达2400亿欧元的信贷额度。如何分配协议中巨大的财政负担是欧盟各国争论的焦点,法国和意大利支持发行欧盟共同债券,德国对此表示反对。另一种方案是使用“欧洲稳定机制(ESM)”。该协议还需要欧盟各国领导人批准方能生效,若下周不能批准,可能推迟至4月23日的欧盟领导人视频会议。

欧洲央行发布3月紧急会议纪要,显示经济活动和通胀前景可能恶化,通胀预期随之下降,可能导致实际利率上升,所有成员一致认为,有必要采取进一步有力的货币政策回应,少数成员在3月会议上考虑降息,多数委员认为QE是有效的。

欧元区4月Sentix投资者信心指数实际公布-42.9,低于预期的-37.5;德国2月季调后工业产出环比实际公布0.3%,高于预期的-0.8%;德国2月工作日调整后工业产出同比实际公布-1.2%,高于预期的-3%。

尽管欧元区财政协议的进展并不顺利,但本周美联储强烈的宽松信号依然令欧元被动升值。同时离岸美元流动性紧张边际缓解也给欧元升值创造了条件。欧元兑美元阻力1.11、1.12,支撑1.08、1.075。

3. 英国:首相病情稳定,英镑小幅升值

英国首相约翰逊于本周一(4月6日)被送入重症监护病房,并于本周四(4月9日)晚离开重症监护室。同时受到欧元升值的带动,英镑本周有所升值。但受到疫情影响,目前英国脱欧过渡期谈判进程停滞,使得本就不充裕的谈判期限更加捉襟见肘,这是未来潜在的风险点。

英国2月GDP环比实际公布-0.1%,不及预期的0.1%;英国2月工业产出环比实际公布0.1%,符合预期;英国2月工业产出同比实际公布-2.8%,优于预期的-3%;

英镑兑美元升值速度放缓,但仍有一定的升值惯性存在。不过英国新增确诊仍未出现拐点,以及首相病情仍将对升值构成制约。英镑上方阻力1.26、1.28,下方支撑1.22、1.19。

4. 日本:宣布紧急状态,日元止跌回升

本周二(4月7日)日本首相安倍晋三宣布进入紧急状态。紧急状态期从4月7日起,为期一个月,将覆盖大坂,神奈川、埼玉、千叶、兵库、福冈以及东京。进入紧急状态的地方首长,有权直接采取任何防疫紧急措施,包括要求居民留在家中。除了宣布紧急状态,内阁还敲定了108万亿日元(相当于日本经济产出的20%)的刺激计划,以缓解疫情对世界第三大经济体的影响。

在宣布紧急状态后,美元兑日元结束升值,自109.4附近震荡走弱至108.4附近。下方支撑107、105,上方阻力111、112。

5. 港币:近期很可能反复触及强方兑换保证

本周美元兑港币汇率窄幅震荡于强方兑换保证附近,收于7.7529,恒生指数走高。HIBOR隔夜利率走高,LIBOR-HIBOR利差下行。本周一香港金管局开展一笔6.88亿港币的贴现操作,自3月以来已有多次贴现操作,表明近期资金在持续流入香港。在触及强方兑换保证投放流动性后,HIBOR流动性紧张的局面略有缓解。本周二有756.63亿港币票据到期,周三发行731.39亿港币票据,相当于净回笼25.24亿港币资金。下周二将有796.51亿港币票据到期,下周三将发行801.21亿港币票据,相当于净释放4.7亿港币资金。

在风险偏好阶段性回升、银行间总结余处于极低水平的背景下,资金流入香港会使得港币汇率保持强势,近期很可能反复触及强方兑换保证。未来金管局持续投放港币流动性,或是风险偏好反转、资金流出香港,都会使得港币离开强势区间。

6. 贵金属:期限价差再度拉大

周四前,现货金价窄幅震荡。在周四美联储宣布2.3万亿贷款方案后,随着美元指数走弱,贵金属价格上涨,伦敦金收于1694.90美元/盎司,再度逼近1700美元/盎司关口,COMEX黄金6月合约逼近1740美元/盎司。跨越大西洋的民航大多停飞,伦敦与纽约市场间的黄金现货交割出现障碍,导致伦敦金买卖点差扩大,黄金期限价差也再度拉大到60美元/盎司左右,超过了上月38美元/盎司的水平。从COMEX黄金期限结构看,市场预期6月后交割问题将有所改善,因而可以考虑做多伦敦金、做空COMEX黄金6月或8月合约的价差回归策略。

国内市场

1. 警惕外储下降风险

2020年3月,以SDR计价,我国外汇储备22425亿SDR,环比下降197亿SDR,前值下降3亿SDR;以美元计价,我国外汇储备30606亿美元,环比下降461美元,前值下降88亿美元。2020年3月,债券收益率下行继续为外储贡献正向估值作用,剔除估值效应后,外储实际下降701亿美元,为2016年2月以来单月降幅最大值。2020年2月和3月外储实际缩水近千亿美元,这反映了2月和3月贸易项下逆差,以及外资从中国撤出、境内投资者增持海外资产所致金融项下资金外流。

第二季度贸易逆差可能仍会延续,金融项下一方面随着美元流动性缓解,证券投资账户资金流出将减缓,另一方面,3月人民银行、外管局联合发文将跨境融资宏观审慎调节系数由1上调至1.25,也对外储形成补充。总体来看第二季度外储下降的压力将有所减轻,但仍有可能跌破3万亿美元,这将延缓人民币汇率升值的步伐,并可能造成阶段性人民币走弱。

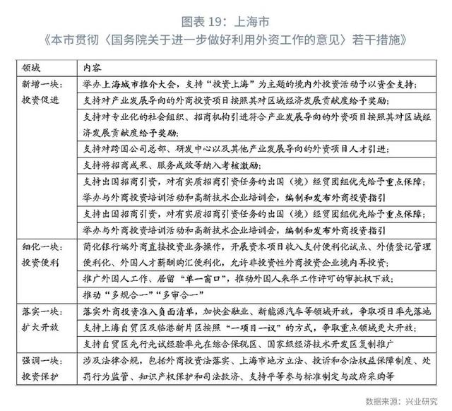
2. 上海市出台进一步利用外资24条

4月10日,上海市发布《本市贯彻〈国务院关于进一步做好利用外资工作的意见〉若干措施》以及政策解读,按照“新增一块、细化一块、落实一块、强调一块”的思路提出24条开放措施。如图表 19所示,包括举办上海城市推介大会,对重点项目予以资金支持;对符合产业发展导向的项目给予奖励;对出境招商引资的团组给予重点保障;上海自贸区和临港新片区实施“一项目一议”,以争取重点领域更大开放等。

四、后市展望

全球市场方面,由于美联储的强烈宽松信号,非美货币短线有望延续升值。由于OPEC减产协议未出现超预期利好,原油回吐涨幅,美债收益率区间震荡,将限制贵金属进一步上行空间。COMEX黄金期限结构预期6月后交割问题将缓解,可以考虑期多现货、空期货的价差回归策略。

国内市场方面,我们在《兴业研究人民币汇率月度观察:短空换长多——2020年4月人民币走势前瞻20200401(VIP)》中提到的主要经济体度过或接近疫情拐点,中美高利差致使人民币升值的观点已经开始验证。短期内人民币升值的趋势较难扭转,潜在贬值风险在于国内货物贸易持续逆差、外储继续跌破3万亿美元关口、新兴经济体主权债务违约风险以及国际关系紧张化所致风险偏好再次回落等。

郑重声明:本网站所有信息仅供参考,不做交易和服务的根据,如自行使用本网资料发生偏差,本站概不负责,亦不负任何法律责任。如有侵权行为,请第一时间联系我们修改或删除,多谢。