债券投资建议「证券投资分析」 保险为什么是高杠杆行业「保险杠杆是什么意思」 今晨财经必读2022「财经新闻2」 债券市场配置建议「债券配置资产荒 有城投债」 专项债券资金使用问题「项目收益与融资自求平衡专项债券」 回售选择权的债券的优缺点「随着欧洲央行立场完全转向鹰派 负收益率债券的规模骤降」 用利息生活 我们要有哪些技能 「靠利息生活」 交易所债券违约「债券违约本金能收回吗」 资产证券化abs对投资者的好处「风险回报比率」 股权质押限制表决权「股权质押比例多少为好」 澳门债券发行「澳门财政局」 今年离任的基金经理「中银基金管理有限公司」 鹏华丰融定开债「鹏华丰融000345」 提升政策效应「针对经济运行新情况加强」 银行买地方债「银行地方债利率」 美债用什么偿还「高息美元债」 信用债违约风波「华商信用增强债券A踩雷」 债券大牛市「债券牛市和股票牛市」 这样买基金 遇到大跌行情也不怕跌「为什么买基金要大跌大买」 恒大债券遭国际投资者「恒大对债券的影响」 红星美凯龙负债率「红星美凯龙转型五条具体内容」 银行负债稳定性变差「银行息差收窄」 信托发展方向「业务方向及建议」 有关国债业务的说法错误的有「降准降息对债券有什么影响」 可转债平均中签率「可转债顶格申购中签率」 大额存单利率会逐步下降吗「2020年大额存单利率表」 可转债规模2亿有哪些「可转债90元以下是否值得买入」 翻译笔记之红楼梦第五回 二十回「红楼梦第五回阅读笔记」 潍坊峡山文化旅游开发有限公司融资「潍坊锦池鲤股权投资基金」 山西产权交易中心主要业务是什么「山西省产权交易中心简介」 澳洲投资移民188B「澳大利亚投资移民188c」 爱因斯坦说:复利是这个世界的第八大奇迹「为什么复利是世界上八大奇迹之一」 银行的个人金融业务部是「商业银行职位及其工作」 “新冠债券”:疫情曙光下欧盟团结的新难题「新冠肺炎疫情对宏观经济的影响」 可转债怎么看好不好「现在可转债怎么样怎么薅羊毛」 金融化与全球资本主义的秩序之争「资本主义金融化」 什么是可转债 「什么是可转债基金」 发行首单“碳中和”专题绿色金融债券「碳债券」 发行首单“碳中和”专题绿色金融债券「当前碳中和债发行人多为国企央企」 新增专项债券项目「2021年全国专项债规模」 哪个银行定期收益高一些「哪种存款收益最高」 金融产品基础知识「金融软件产品经理」 国债对比定期存款「40万是存大额存单还是买国债」 股债联动的好处有哪些「申请新债有什么好处」 买国债还是存定期好「30万闲钱怎么存最好」 中短债基金推荐「稳添利短债」 可转债抢权配售技巧「抢权配售比例」 如何防范和化解不良资产「不良资产处置风险防控」 中金固收研究「重仓有色金属和煤炭的基金有哪些」 河南村民存钱都取不出「父母的存折我能取款吗」
您的位置:首页 >股票 >

债券投资建议「证券投资分析」

2023-01-10 10:03:11来源:兴业研究

前期,我们的金融债投资策略系列报告已梳理了银行金融债及银行资本工具的相关投资策略,本文为系列报告的第三篇,主要探讨证券公司各类债券的特点及市场现状,并梳理背后蕴含的投资机会。

一. 证券公司债券总述1、分类

证券公司债券种类划分方式并不统一。本文我们在考虑债券次级属性、发行场所与期限等因素的基础上,将把证券公司债券分为短期融资券与公司债,公司债中包含普通债与次级债。

2、存续债市场情况

截至2021年末,市场上证券公司存量债合计2.48万亿,其中普通债的数量与规模均最大,共689只,总规模达17,263.08亿;其次是次级债,共270只,规模合计5,816.51亿;短期融资券存量最少,合计96只,规模为1,699.00亿。

发行期限方面,由于短期融资券期限均在一年以内,我们将重点关注公司债的期限情况:对于普通债而言,发行期限多为1-3年,共452只,占比65.6%,发行规模11935.08亿,占比69.14%;其次是3-5年期,共47只,总规模为2453.10亿。次级债方面,发行期限均在1年以上,同样是1-3年期最多,只数合计189只,占比70%,发行规模3694.31亿,占比63.51%;其次是3-5年期债券,合计76只,总规模2067.2亿。

证券公司存续债主体评级方面,普通债与次级债结构较为类似,都是AAA级别最多,其次为AA级;区别在于普通债中存在相当数量的A级债,而次级债中BBB级及以下的债券相对较多。短期融资券的发行主体评级仅有AAA级与AA级。

剩余期限方面,由于短期融资券都是2022年到期,在此不进行统计。普通债与次级债均以三年内到期为主,近三年偿债压力相对大,其中,普通债中将有229只债券在2022年到期,总规模6166.18亿;次级债中将有97只债券在2022年到期,总规模1974.6亿。

此外,证券公司发行主体方面展现出一定头部效应,截至2021年末,前十大的存续债规模余额达12749.9亿,占同期末总额的比重为51.47%,其中华泰证券与中信证券存续债规模最高,均是1727亿。

二. 市场空间:券商发债规模将进一步加大

由于证券公司的科技化转型与政策对于证券公司资本的监管要求,我们认为未来证券公司发债规模将进一步加大。证券公司营业收入以自营、投行、经纪、信用为主,近年来自营业务比例大幅上升,2017-2019年都是证券公司营业收入贡献最多的业务(2020年仅次于投行业务排名第二)。此外信用业务收入所占比例在近两年也有较大幅度的增加。

证券公司金融科技转型将提升其对资本需求,利好证券公司债的供给。近年来,随着金融科技化的大行业方针,针对证券行业科技化转型,监管机构也出台了多项政策:其中2018年12月,证监会发布《证券基金经营机构信息技术管理办法》,要求“证券基金经营机构应当指定一名熟悉证券、基金业务,具有信息技术相关专业背景、任职经历、履职能力的高级管理人员为首席信息官,由其负责信息技术管理工作”;同时,将证券公司信息系统建设投入情况纳入年度证券公司经营业绩考评。2020 年 8 月,中国证券业协会发布《关于推进证券行业数字化转型发展的研究报告》,文中鼓励证券公司在人工智能、区块链、云计算、大数据等领域加大投入,促进信息技术与证券业务深度融合,推动业务及管理模式数字化应用水平提升。而证券公司信息系统建设、数字化转型势必会使证券公司对于资本的需求进一步增大。

同时,多项监管政策要求证券公司提升自身资本实力。2020年修订的《证券公司风险控制指标管理办法》将净资本分为核心净资本和附属净资本,并对资本杠杆率设定不低于8%的监管要求;“证券公司经营证券承销与保荐、证券自营、证券资产管理、其他证券业务中两项及两项以上的,其净资本不得低于人民币2亿”与“资本杠杆率不得低于8%”的要求。同时2020年修订的《证券公司分类监管规定》也规定“证券公司评价期内风险覆盖率达到130%且净资本150亿元以上、风险覆盖率达到130%的,分别加2分、1分”。

我们认为证券公司对于资本量的需求将会逐年增加,而其中相当一部分融资需求,将以发行证券公司债的方式进行。

三. 证券公司短期融资券1、定义与特点

证券公司短期融资券指的是证券公司在银行间市场发行的、期限为1年以内(含1年)的还本付息的债券。其偿还顺序与普通债相类似,先于公司股权资本与次级债务,发行目的主要是为了补充公司流动性。

2、相关监管政策总结

证券公司短期融资券的主要管理政策文件是2021年9月1日起实施的《证券公司短期融资券管理办法》(中国人民银行公告[2021]第10号)。

3、市场情况

一级市场方面,2021年全年证券公司共发行短期融资券269只,总规模为5937亿。其中发行高峰在6-8月,8月发行规模最大,共发行746亿;发行数量最多的月份为11月,发行35只,但整体融资规模一般。

发行利率方面,全年发行利率集中在2%至3%的区间内,前半年发行利率呈下降趋势,中枢从1月的3%下降至8月的2%附近,之后发行利率回升,于12月达到2.8%附近。

二级市场估值方面,2021年四季度中债估值集中在2.75%左右,12月回落至2.73%附近,其中21华创证券CP002、21华鑫证券CP005与21华鑫证券CP006估值相对较高,分别达到4.13%、3.31%与3.27%。

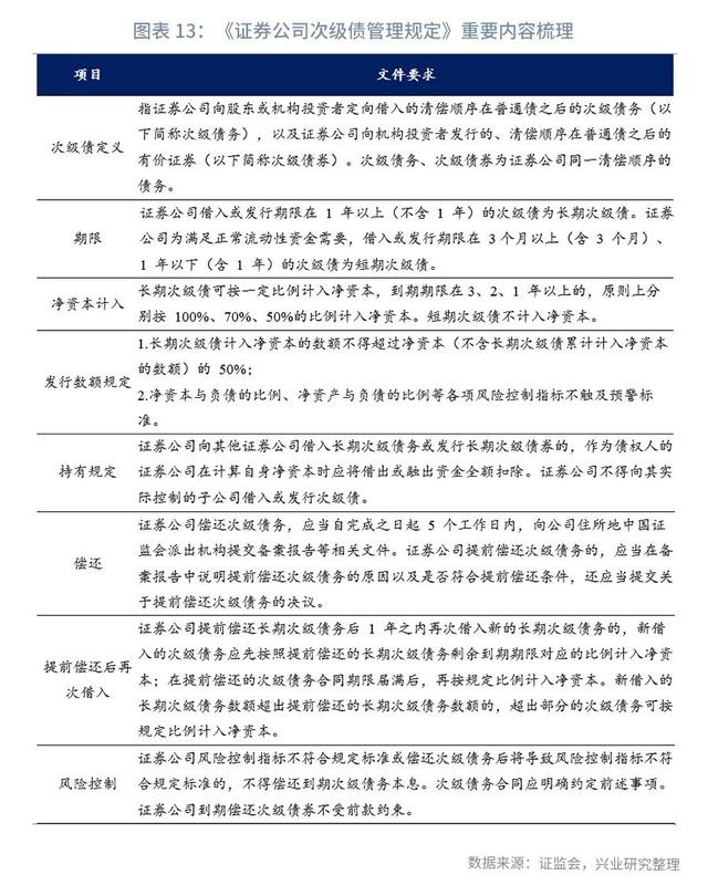
四. 证券公司次级债1、定义与特点

证券公司次级债是指证券公司向机构投资者发行的、清偿顺序在普通债之后的有价证券,与普通债发行目的为补充中长期资金不同,次级债发行主要目的为补充附属净资本。发行场所方面,次级债可以在交易所及银行间市场发行,但实操中绝大部分证券公司选择在交易所发行。

2、券商次级债特殊条款

证券公司次级债含有特殊条款的比例并不高,但种类相对丰富,比较常见的特殊条款有调整票面利率、延期、利息递延权、赎回等,此外还包括偿债保障承诺、回售等。

3、相关监管政策总结

证券公司次级债的主要管理政策文件是2020年5月26日起实施的《证券公司次级债管理规定》(2020年修订版)证监会公告〔2020〕28号。

4、市场情况

一级市场方面,2021年全年证券公司共发行次级债95只,总规模为2345.98亿。其中发行规模集中在1、3、4月,4月发行规模与数量均最高,共发行15只债券,发行规模445亿。

发行利率方面,全年以固定利率为主,有个别为累进利率(21大同02、21大同03、21大同04)。数值上看,全年的发行利率较为离散,大体在3%至4.8%这一区间内,全年发行利率趋势略微下行,年末下降至3.08%附近。

期限方面,2021年新发行证券公司次级债期限集中于3年,共54只,占比57%;其次为5年期,共25只,占比26%。

主体评级方面,AA级的最多,共45只,占比47%;其次为AAA级,共37只,占比为39%;剩余级别债券共13只,占比14%,其中评级主体最低的为21国都C1,其发行主体国都证券的评级仅为CC级。

特殊条款方面,2021年新发行证券公司次级债中含有特殊条款的债券共28只,占比29.47%,其中包含调整票面利率、延期和利息递延权的债券相对较多。

二级市场估值方面,证券公司次级债2021年中债估值收益率集中在3.7%至4.8%之间,全年呈下行趋势,2021年12月下降至3.73%附近。其中,19华融C1、20华融C2与20华融C1估值相对较高,分别达到10.27%、8.52%与8.32%。

五. 证券公司债信用投资策略

对于商业银行而言,参与券商债(无论是券商短融还是券商公司债)的便利度都要低于商金债和银行资本工具。这里面很重要的因素在于业务经营范围受限,对于广大中小银行,未必能够参与到券商债的投资;部分能参与的机构也存在着部分品种例如券商次级债受限的问题。这就导致能够参与到券商债投资的机构更多地集中在了国股与头部城农商等大中型机构。这一点恐怕与商金债、资本工具的全面参与度存在着很大的差别。换言之,能够参与到券商债投资的银行机构,往往具有相对的资金成本优势。

具体到投资品种,短融方面,我们将券商短融和银行同业存单的收益率水平进行对比。近一年来,AAA券商短融在收益率方面并未体现出明显优势,但是AA 券商短融的收益率却明显高于银行同业存单,具备一定的投资性价比,建议关注其配置价值。考虑到券商短融期限较短,适度资质下沉将带来较好收益。

次级债方面,我们将券商次级债和银行次级债(包括二级资本债及永续债)的收益率水平进行对比。整体而言,近一年来看,券商次级债表现和银行次级债相近,而AA券商次级债表现亮眼。从当前时点来看,去年下半年以来,理财子资金从银行资本债到券商次级债,轮番扫货,目前收益水平已经处于相对低位。考虑到无论表内还是表外资金,净值化属性日益增强,而券商债流动性相较资本工具更加偏低,利率反转之后平盘难度更大。综合上述多个维度,目前券商次级债配置性价比较低,适宜有一定幅度调整之后再行介入。

郑重声明:本网站所有信息仅供参考,不做交易和服务的根据,如自行使用本网资料发生偏差,本站概不负责,亦不负任何法律责任。如有侵权行为,请第一时间联系我们修改或删除,多谢。