项目收益债与项目收益票据「债务融资工具」 frm比cfa难「frm证书含金量」 个人可以购买美债吗「购买美债是什么意思」 可转债的四大要素包括「学习可转债核心四要素及实例分析」 国际债券是「外国债券」 投资银行excel建模分析师手册PDF「凯恩斯投资函数」 信用利差与债券价格的关系「债券名义收益率」 完善债券市场「发行可续期公司债券对公司是利好」 中级会计实务总结笔记「中级会计实务技巧」 可转债操作方式以及可转债交易要点是什么「可转债交易流程」 债券基金与理财哪个收益高「债券基金稳吗」 川财证券开户「债券通北向通」 全球债市暴跌意味着什么「金融危机 债券」 信用债券违约给债券市场带来的影响「债券违约与估计暴跌的关系」 公司财务制度系列 筹资管理制度模板下载「筹资管理制度」 建行信用卡积分一个月30 70万元「建行信用卡积分相当于多少钱」 公司发行公司债券应当符合哪些条件「公司发行公司债券应当符合」 沪深交易所发布债券交易规则及配套指引解读「沪市配债规则」 晨星基金评级方法「晨星基金评级」 专项债券项目评审细则包括「项目专项债券」 2019年债券发行规模「2019年国债」 所谓政府债 是以政府名义发行的债券吗「政府债券是谁发行的」 美国市政债券和美国国债区别「绿色专项债」 新增政府债券综合平台「专项债券信息网」 哪些理财产品是现金管理类产品「现金管理类理财产品新规」 余额宝第一大持有人存22亿「余额宝第一大持有人存了2.2亿」 今年要提高专项债券「债券承销额度」 基金出现大规模赎回「债券基金赎回」 干货 债券基金是如何赚钱的呀「债券基金靠什么盈利」 柜台债起购金额「个人购买地方债」 承销新三板最多的券商「债券主承销商」 可转债教学「学习可转债day1」 既是债权又是股权 可转债了解一下什么「可转债是股权还是债权」 信用债市场价格形成机制与收益率曲线构建图「债券价格和市场利率为什么反向变动」 看懂可转债「可转债是什么东西」 湖北绿色金融「发展绿色金融」 河南专项债券「新债申购」 可转债是啥「可转债是什么意思举例」 广东省政府债明日开售 利率3 27 最低100元起投多少「地方债发行利率」 哪家券商融资融券利率低「融资融券利息哪家券商低」 山东龙大美食股份有限公司 2022年3月份销售情况简报表「山东龙工程有限公司」 有哪些金融牌照「金融全牌照公司」 钢铁行业超低排放改造「消费金融视角下商业银行转型」 核定征收企业的利息收入怎么交所得税 「企业间利息收入所得税」 2018年债市回顾「资产荒对股市的影响」 利空兑现后将再迎反弹「利空跌停」 鲍威尔:美联储将很快恢复资产购买,但这不是QE「鲍威尔」 对于担保债券债项评级而言「资产担保证券」 怎么分辨债券基金「如何选债券基金」 美国缩减购债时间「美联储或开始放缓资产购买步伐」
您的位置:首页 >股票 >

项目收益债与项目收益票据「债务融资工具」

2023-01-30 17:54:53来源:老盐蛋炒饭

项目收益票据,债券简称代码PRN,算是一类比较有特点的债券。

整个债券主要围绕项目建设展开,资金用途就一个,项目建设。在建项目和拟建项目都可以。

这类项目收益债券,专款专用,未来的偿还来源也是项目本身。

比如之前我们讲过的政府专项债(全称是项目收益政府专项债),还有接下来会分享的企业债下的项目收益债,公司债中也有项目收益公司债。

思维再发散一些,你会发现

发改委体系、财政部体系、证监会体系和交易商协会体系下,都有项目收益专项债券。

企业选择到哪一个体系下去发行哪一类债券,都是根据自身的实际情况以及各个监管体系下的发行条件去决定。

等到我们介绍完所有的债券品种,相信你就有所体会了。

说回项目收益票据,因为以项目本身去做融资,

因此,发行期限至少包含建设期和一定的运营期;

项目到了运营期才会产生的一定现金流,要用项目自身产生的现金流来偿还项目收益票据。

发行规模取决于项目未来产生的现金流;

最终,在债券期限内产生的现金流要能覆盖融资本息。这和政府专项债的核心要点如出一辙吧?

资金用于项目建设,可用于项目后续投资、偿还前期借款、少量项目铺底流动资金需求。

也就是说专款专用,但可以配套部分营运资金。

项目收益票据可以公开发行,也可以非公开发行,

企业可以根据自身的资产情况和项目的情况来去判断公开发行,还是非公开发行。

其实,主要还是主承销商给些意见。

我们在上海清算所官网能够看到的信息披露发行文件,自然是公开发行的。

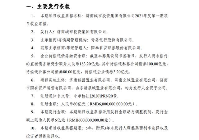
以济南城市投资集团有限公司2021年度第一期项目收益票据为例。

发行项目收益票据,同样需要向交易商协会申请注册,

收到注册通知书后,就可以择机发行了。

中市协注[2020]PRN20号,学到这儿,已经滚瓜烂熟了吧。

一、你公司项目收益票据注册金额为 60 亿元,注册额度自本通知书落款之日起 2 年内有效,由青岛银行股份有限公司和国泰君安证券股份有限公司联席主承销。

比较特别的,我们看看债券期限。

5年,附第3年末发行人调整票面利率选择权及投资者回售选择权。

因为项目收益票据主要用于项目建设,因此债券期限都比较长,甚至到10年以上。

期限一长,对发行人和投资人都有不利的因素。

比如,未来可能两三年后,整个市场流动性宽松,发行利率都很低,那发行人几年前发的票据还是以原来较高的固定利率存续着,挺亏的。

发行人就给自己设置了一个调整票面利率的选择权。

对于投资人而言,如果发行人调低了票面利率,我觉得不划算,或者发行人调高了票面利率,但还达不到我的预期,那就可以赎回转而去投资更心仪的品种;

再者,长期限的债券,在寻找投资人的时候,也是件难事。

我们看看淄博市城市资产运营有限公司2021 年度第一期项目收益票据,

发行期限:3 3 3 3 3年,

如果不设置投资人回售选择权,债券存续15年,期限太长,意味着不确定的事就越多。

即使项目再好,投资人投资的时候还要犹豫一下。

看看济南城市投资集团有限公司2021年度第一期项目收益票据的资金用途。

本次项目收益票据拟募集资金60亿元,募集资金拟用于济南中央商务区4-14地块开发项目、济南奥体东12号地块开发项目、济南奥体东13及17-2号地块开发项目、济南奥体东16号地块开发项目、齐鲁世纪凤鸣商业中心项目、国家健康医疗大数据北方中心数据中心项目和济南医疗健康科技创新产业园一期开发项目的建设支出以及补充上述项目的运营资金等符合监管规定的用途。发行人本期发规模不超过6亿元,均全用于上述7个项目的建设支出。

本期项目收益票据用于7个项目,以及补充项目的部分运营资金。

细看募投项目的基本情况,会发现这7个项目全是商业地产项目。

因此,当你遇到许多商业地产项目难以融资时,可以考虑通过项目收益票据来试一试。

发行人可能根据首期项目收益票据募集资金的实际到位情况、上述项目建设的实际资金使用需要情况,在上述七个项目之间进行调剂使用。

这一句话可以说带来了很大的资金使用空间。

因为项目建设的进度会受很多因素的影响,几个项目同步开工,有可能这个项目比预期快一些,那个项目比预期慢一些。这时候就需要有资金调整的空间。

我们在为客户设计资金用途的时候,可以考虑到这一点。

我把7个项目的情况列在这里。

来看看我们如何为客户进行债券期限的设计。

7个项目,最晚计划竣工时间是2025年,项目收益票据发行期限最好要覆盖完所有项目的建设期,因此,债券至少是5年。

地产项目有个特点,可能在竣工之前就会有预售,预售情况好可能大部分资金都回流了。因此也不需要所谓的运营期。

那在第几年设置票面利率调整权和投资人的赎回权呢。

即使不看项目,按照市场经验也是3年一次。

我们看看项目,到第3年末,4个项目都完工了,另外3个项目也进行到了一大半。

4个项目如果销售利润高,后3个项目的剩余资金需求估计也可以覆盖,那发行人可以考虑通过利率调整把债券到期,这样节省资金成本。

如果销售情况不好,那就不调整利率,使票据继续存续,直到最后一个项目结束。

接着,我们来看一下项目的偿债来源,

项目营收及现金流是本次项目收益票据还本付息的最主要来源。

项目收益票据的发行文件中有一个很特别的文件,就是项目盈利及现金流预测报告。

因为项目收益票据由项目产生的营业收入和现金流来偿还,那现金流到底好不好,需要第三方专业机构出具专门的收益预测报告,发行人自己说了不算。

有兴趣的自己看看吧。

除了这些在发行时要求披露的文件,

在项目收益票据存续期内,还要定期披露项目运营情况,由资金监管行出具的存续期内现金流归集和管理情况,

最后,来聊一下项目收益票据的灵活运用。

第一,适合一些受限行业的融资。

比如房地产不能融资拿地,商业房地产开发融资受限,都可以通过PRN把项目单独拎出来融资。

有点像后续讲的资产支持票据,对发行主体有一定的隔离效果。

与资产支持票据还是有些不同的,怎么解释呢?

资产支持票据,在结构设计上,就是把项目与主体进行隔离了,

但项目收益票据没有做到隔离,只是会有那么点意思,比如发行主体可能不太好,但是项目很好啊,

投资人可能依据这个项目的优质性去进行投资,而稍微忽略一下主体的弱势。

等到介绍完资产支持票据,大家再来慢慢体会两者的差别。

以项目去融资,对于项目本身而言,不得附带抵押、质押等担保负担。

这也就意味着项目没有做过贷款,一般银行贷款都会要求抵质押措施。

第二,因为与特定项目相关,我们可以根据项目现金流回收进度匹配,通过分期偿还、提前赎回、资金归集等进行结构设计。

举个例子,

假设一个项目建设期2年,第3年进入运营期,3-5年可以释放部分产能,第6-10年完全释放产能。

那我们在注册和发行条款上可以这样设计,前2年不还本不付息;第3-5年不还本,开始付息;第6-10年分期还本,同时付息。

剩余本息按实际利率法来进行年金化的摊余。

看,这样的内在逻辑就是用项目释放的生产力去偿还融资本息。

对于发行人而言,在整个周期内的还款压力都比较小。

第三,还款来源也是项目收益票据重点要考虑的问题。

对于项目收益票据,项目产生的现金流为第一还款来源;

在项目现金流不足的情况下,可由发行人或第三方提供差额不足作为第二还款来源。

为了保障后续现金流能够顺利归集过来,会要求发行人在监管银行专门设立一个资金监管账户,

由监管银行负责监督募集资金投向,把现金流归集到专户,来优先偿还项目本身。

项目收益票据的优势还是挺明显的,以项目本身去融资,又比资产证券化产品稍微简单一些。

后续,大家再去做做比较吧。

嗯,就到这儿。

郑重声明:本网站所有信息仅供参考,不做交易和服务的根据,如自行使用本网资料发生偏差,本站概不负责,亦不负任何法律责任。如有侵权行为,请第一时间联系我们修改或删除,多谢。