弃购 未遂 谁负责处理「弃购」 2021年1月11日涨停「每日涨停板复盘哪里看到的」 债券市场互联互通「什么时代即将到来」 潜在风险债券预判「债券风险等级」 打新股100%中签「新三板中签」 工行获评最佳债券承销商名单「银行承销债券」 特朗普拿清朝债券要中国还「外媒 特朗普向中国讨要万亿美元清朝债券是啥居心」 年化收益近10%,如何选择稳健低风险的好债基?「债基是不是不会怎么亏」 有保证债券「30亿元能源保供用途债券成功发行 工行独家承销」 可转债上市最多涨多少「可转债最高可以涨到百分之多少」 华夏聚利债券基金000014分红情况「华夏鼎茂债券」 证券基金行业的硬指标「基金业绩表现」 标准化票据和票据相比九大优势「永续票据产品优势」 苹果公司债券融资「苹果现金储备」 证券分析师分析报告「2020证券分析师胜任能力考试」 东方园林发债事件「东方园林为什么涨不起来」 受永煤事件影响 三家银行被通报批评「银行通报批评对个人影响」 2016银行理财配置 债券配比近三年最高收益「债券型基金债券占比」 债券市场问题「债券市场调整」 小米集团拟发行12亿美元债券「不断拓宽融资渠道」 中债估值低于票面利率「地方债票面利率」 浙江晨丰科技股份有限公司电话「浙江晨丰科技股份有限公司会计政策变更的公告」 购基必备 如何止盈「基金要不要止盈」 交通银行消息通知「交通银行未来走势」 发行美国债券「美元债券」 可转债要打新吗「可转债打新收益」 TCL转股「TCL并购」 可以更简单地买到日本股票了嘛「日本 炒股」 债券支持乡村振兴「短期政府债券」 已将中国债券纳入国际主流债券指数「国债是什么」 瑞达利欧债务危机新书「巴菲特股债平衡策略」 华侨银行证券「当投资者相信债券市场两个部门间」 证券公司交易佣金都是多少呀 最低可低至多少钱「股票最低交易佣金费率是多少」 经济波动的四个周期依次「经济周期与板块轮动」 证券交易佣金最低5元「股票交易佣金最低多少万分之一」 银河转债股票「华夏转债」 加息为什么会导致债券价格下跌「加息对债券收益率的影响」 投行是直接融资吗「投行赚钱多么」 债券收入模式有几种 债券交易的缺点有哪些 「三种债券投资交易策略」 投行都有哪些部门 分别适合什么样的人做「投行哪个部门最好」 国内银行投行业务谁最厉害「投行好还是银行好」 2021年票据市场「2021摘要涨价」 西安政府融资平台「社会领域产业专项债券发行指引」 民法典最高额抵押修改「最高额抵押的主合同债权」 一文读懂指数基金「什么样的基金是指数基金」 取代中国 日本成为美国第一大债权国「日本仍是最大债权国」 2021年新增专项债券资金投向领域「债券资金监管办法」 债券通港股通「几何还是几何」 香港证券市场实行什么交易机制「香港采用什么模式」 2021年中级财务管理综合题「2018中级会计考试卷子」
您的位置:首页 >财经 >

地方财力分析手册 精编版下载「地方可支配财力」

2022-12-04 11:05:11来源:地产微分享

来源:微信号 国金固收团队 岳读债市 PPP观察 建领

地方政府财力与地方经济发展水平息息相关,是衡量该地区政府信用水平和偿债能力的重要基础和依据。

根据现行预算管理体系,我国财政核算工作由财政部负责,实行一级政府一级预算,设立中央,省级(省、自治区、直辖市),地市级(设区的市、自治州),县市级(县、自治县、不设区的市、市辖区),乡镇级(乡、民族乡、镇)五级预算。

地方各级总预算由本级政府预算和汇总的下一级总预算组成。目前的预算体系中,包括一般公共预算、政府性基金预算、国有资本经营预算、社会保险基金预算,即财政预算“四本账”。把握好这“四本账”,成为分析地方政府财政状况的关键。

一、地方财政预算“四本账”

1、一般公共预算

(1)收入

对于地方政府而言,一般公共预算中核算的收入项目包括一般公共预算地方收入、转移性收入、债务收入、债务转贷收入等。

一般公共预算地方收入

即由地方征收,按照现行体制缴入地方金库的一般公共预算收入。一般公共预算地方收入,加上由地方征收,但按照现行财政体制缴入中央金库的上划中央收入,构成一般公共预算总收入。例如,根据《安徽省2017年预算执行情况和2018年预算草案的报告》:2017年全省一般公共预算收入完成4,858亿元,其中,地方收入2,812亿元,上划中央收入2,046亿元。

一般公共预算总收入分为税收收入和非税收入。税收收入包括增值税、消费税、企业所得税和个人所得税等18个税种收入(包括环境保护税,不含营业税[2]),不同项目税种收入需要按照对应的税收分成比例在中央和地方之间进行切分。具体来看:1)中央固定收入如消费税,需要全额上划中央;2)地方固定收入如房产税、契税等,全额归属地方;3)中央、地方共享收入如增值税、所得税等,则按照固定分成比例(增值税50:50,所得税60:40)。此外,省、市、县各级政府之间也有一定的分成比例,如个人所得税地方分成的40%中,15%属于省级,25%属于区县级。

1994年分税制改革后,地方税收占一般公共预算地方收入的比重有所降低,但仍然维持较大比重,2017年全国总体占比为75.1%。税收收入中,受不同地区经济结构的影响,各个税种占比不同,主要的税收收入来源是增值税和企业所得税。“营改增”全面实施后,营业税已实质性退出了历史舞台。

非税收入主要包括专项收入、行政事业性收费收入、罚没收入、国有资本经营收入和国有资源(资产)有偿使用收入等若干项。一般来说,经济欠发达地区的非税收入占比较大。

转移性收入

转移性收入是指在各级政府财政之间进行资金调拨以及在本级政府财政不同类型资金之间调剂所形成的收入,包括上级补助收入、下级上解收入、调入资金和地区间援助收入等,其中主要是上级补助收入。

上级补助收入:指上级政府财政按照财政体制规定或因专项需要补助给本级政府财政的款项,包括上级税收返还、一般性转移支付和专项转移支付。税收返还一般与地方政府上缴的税收收入成正相关。补助收入是地方财政收入的重要来源,例如2017年中央对地方税收返还和转移支付为65,804.88亿元,而当年地方本级收入91,469.41亿元,两者之比接近3:4。横向比较来看,31个省市接受中央补助收入情况差异较大,经济基础差、财政收入薄弱的西藏、青海、甘肃、黑龙江等地,中央补助收入与地方本级财政收入的比值超过了200%。

下级上解收入:指按照财政体制规定由下级政府财政上交给本级政府财政的款项。主要包括按体制规定由国库在下级预算收入中直接划解给本级财政的款项、按体制结算后下级财政补缴给本级财政的款项和各种专项上解款项。

调入资金:指政府财政为平衡一般公共预算收支,从地方政府基金预算、地方国有资本经营预算及其他渠道调入的资金。

地区间援助收入:指受援方政府财政收到援助方政府财政转来的可统筹使用的各类援助、捐赠等资金收入。此项收入属于非固定收入项。

债务收入/债务转贷收入

债务收入:指政府财政根据法律法规等规定,通过发行债券、向外国政府和国际金融组织借款等方式筹集的纳入预算管理的资金收入,一般用于有独立发债权的省级政府或计划单列市政府。

债务转贷收入:指本级政府财政收到上级政府财政转贷的债务收入,用于没有独立发债权的省级以下(不含省级)政府。

调入预算稳定调节基金/上年结转

预算稳定调节基金:指各级财政通过超收安排的具有储备性质的基金,用于弥补短收年份预算执行的收支缺口。预算稳定调节基金单设科目,安排或补充基金时在支出方向反映,调入使用基金时在收入方反映。

上年结转:指上一财年未使用的预算资金结转到当年使用。

(2)支出

对于地方政府而言,一般公共预算中核算的支出项目包括一般公共预算本级支出、转移性支出、债务还本支出、债务转贷支出等。

一般公共预算本级支出

指政府财政管理的由本级政府使用的列入一般公共预算的支出。按功能分,主要包括一般公共服务支出、教育支出、社会保障就业支出、农林水事务支出、城乡社区事务支出、交通运输支出、住房保障支出等。

转移性支出

转移性支出和前文提到的转移性收入相对应,是指在各级政府财政之间进行资金调拨以及在本级政府财政不同类型资金之间调剂所形成的支出,包括补助支出、上解支出、地区间援助支出等。

补助支出:指本级政府财政按财政体制规定或因专项需要补助给下级政府财政的款项,包括对下级的税收返还、一般性转移支付和专项转移支付等。

上解支出:指按照财政体制规定由本级政府财政上交给上级政府财政的款项,一般包括体制上解、出口退税上解、专项上解。

地区间援助支出:指援助方政府财政安排用于受援方政府财政统筹使用的各类援助、捐赠等资金支出。 此项支出属于非固定支出项。

债务还本支出/债务转贷支出

债务还本支出:指政府财政偿还本级政府财政承担的纳入预算管理的债务本金支出。

债务转贷支出:指本级政府财政向下级政府财政转贷的债务支出,对应于下级政府收入核算中的债务转贷收入。

补充预算稳定调节基金/结转下年

预算稳定调节基金和结转资金的解释参见上文。

(3)收支平衡

我们以河南省为例,汇总2017年省级一般公共预算收支平衡表。这里需要注意的是,地方各级总预算由本级政府预算和汇总的下一级总预算组成。如果把省级和下属各市县预算收支加总,我们可以得到河南省全省一般公共预算收支平衡表。两张表中的中央补助收入和上解中央支出是相等的,而本省内部(省级与市县之间)发生的转移性收支,如市县上解收入、补助市县支出等项目在加总时可以合并约去。因此,省级收支平衡表能够反映省级政府对上级(中央)和下级(河南省各市县)的财政勾稽关系,而全省收支平衡表则简化为整个河南省对上级(中央)的财政勾稽关系。

2、政府基金性预算

政府性基金预算是国家通过向社会征收以及出让土地、发行彩票等方式取得收入,专项用于支持特定基础设施建设和社会事业发展而发生的收支预算。

和一般公共预算收入类似,政府性基金预算收入包括:政府性基金地方收入、转移性基金收入、地方政府专项债务收入和上年结转等收入项目。政府性基金地方收入以国有土地出让金收入为主,转移性基金收入一般包括上级政府补助收入和下级政府上解收入,专项债务收入和上年结转用来补充收支差额部分。

部分地区地方政府政府性基金收入较少,转移性基金收入较高,一般有两种原因:(1)本地政府基金收入来源少,(2)上级政府征收政府性基金收入后再按照一定比例返还给下级。

核心的土地出让收入中,需要先按规定比例计提国有土地收益基金和农业土地开发资金(在政府性基金收支科目中单独列出),缴纳新增建设用地土地有偿使用费(2017 年 1 月 1 日起由政府性基金预算调整转列为一般公共预算),此外还要严格按规定计提住房保障建设资金、农田水利建设资金、教育资金、土地出让业务费、被征地农民保障资金等 5 个子科目。

政府性基金支出是按照“以收定支、专款专用”的原则。按照支出功能划分,现有的政府性基金项目可以分为科学技术、文化体育与传媒、社会保障和就业等 11 种类型。

3、国有资本经营预算

国有资本经营预算是国家以所有者身份对国有资本实行存量调整和增量分配而发生的各项收支预算,是政府预算的重要组成部分。

国有资本经营预算收入

国有资本经营预算收入是指经营和使用国有财产取得的收入,主要包括国有独资企业按规定上缴国家的利润,国有控参股企业国有股权上缴的股利、股息收入,国有产权转让收入和清算收入。国有资本预算收入规模较小,大多返还给企业,地方政府可用规模较小。如河南省2017年省本级国有资本经营收入合计21.41亿元,其中国有资本地方经营收入仅8亿元,其余大部来自于中央补助收入和上年结转收入。

国有资本经营预算支出

国有资本经营预算支出主要包括单位对职工的工资福利支出;单位购买商品和服务的支出;政府用于个人和家庭的补助支出,如退休金、救济费等;反映各级部门集中安排的一般财政预算拨款用于购置固定资产、战略性和应急性储备、土地和无形资产,以及大型修缮所发生的支出;政府和单位规划各类价款本金方面的支出。

4、社会保险基金预算

社会保险基金收入是一种强制性的专款专用的财政收入形式,其收入要专项用于政府社会保险计划的开支,因此本文不做重点分析。

二、地方政府综合财力分析

1、某地区地方政府财力如何计算?

在与政府相关的投融资活动中,某一地区地方政府财力是判断其信用水平和偿债能力的基础和依据,反映出地方稳定的收入来源,关于其核算我们整理出两种计算方式供大家参考。

(1)分预算收支表计算法

首先计算公共财政财力、基金财力和国有资本财力,然后得到地方政府综合财力=公共财政财力 基金财力 国有资本财力。从核算的角度上讲,我们可以用等式和预算收支表来反映。

→公共财政财力=公共财政预算地方收入 上级补助 调入资金 上年结转 下级上解=(税收收入 非税收收入) 上级补助 调入资金 上年结转 体制上解 专项上解,即公共财政收支预算报表中的收入合计扣除一般债务收入即为公共财政财力

→基金财力=基金收入 上级补助收入 上年结转 下级上解,即政府性基金收支预算报表中的收入合计扣除专项债务收入即为基金财力

→国有资本财力=国有资本经营预算收入 中央补助收入 上年结余,即国有资本经营收支预算表中的收入合计核算的是国有资本财力

虽然公共财政收支预算报表的收入中也有核算国有资本经营收入,但二者的来源是不同的,公共财政预算下的国有资本收入,一般只涵盖行政事业单位的非税收入中国有资产收益的那部分,而国有资本经营预算的收入主要来源于国家以国有资本所有者身份取得的各种国有资本收益。同时,从支出角度看,公共财政预算下的国有资本收入目的为满足公共需要,国有资本经营预算下的收入,其目的必须用于国有资本的再投入、扩大投资,包括对新建项目的资本金投入、向不同所有制企业参股控股、对国家鼓励发展的建设项目进行贴息等。所以,从核算的角度,二者并无重叠。

(2)财政部官方计算法

2017年3月23日,财政部发布了《新增地方政府债务限额分配管理暂行办法》,详细阐述了如何计算地区政府财力。地区政府财力包括一般公共预算财力和政府性基金预算财力,按照政府收支分类科目分项测算,部分收入项目结合每年政府收支分类科目变动作适当调整。具体公式为:

→某地区政府财力=某地区一般公共预算财力 某地区政府性基金预算财力

→某地区一般公共预算财力=本级一般公共预算收入 中央(上级)一般公共预算补助收入-地方一般公共预算上解支出

→某地区政府性基金预算财力=本级政府性基金预算收入 中央(上级)政府性基金预算补助收入-地方政府性基金预算上解支出

两种核算方式虽然表述不同,但总体上大致相同,都围绕着地方财政预算报表进行。第一种方式能清楚的展示地方政府三种财力状况,而且当地区财政数据披露不完全时数据来源较为稳定,计算方法简单实用。第二种方式则不考虑国有资本经营预算收支,同时在公共预算财力和政府性基金预算财力中减去了上解支出,能更准确地反映地区政府实际可支配财力,但是对数据来源的完备性要求较高。

2、如何解读地方财政报告?

(1)地方政府财政收入核算分类概念

在分析地方政府的财政收支报告中,对于地方政府财政收入概念的范围在不同的表述中具有不同含义,我们简要通过两个概念进行区分。

分级概念

→地方政府一般公共预算收入 政府性基金预算收入=地方财政收入(有的报告中表述为X省、市预算总收入)

→地方政府一般公共预算收入 上划中央的税收收入=一般公共预算总收入(有的报告中表述为X省、市一般公共预算收入)

→地方政府一般公共预算收入 政府性基金收入 上划中央的税收收入=全X省、市财政总收入

口径概念

狭义的地方政府财政收入是地方政府一般公共预算收入,广义的概念是地方政府综合财力。

(2)地方政府财政收支关注要点

地方财政收入是地方经济发展水平的展现,也是基础设施建设资金的重要来源,对于地方政府债、城投债、PPP项目的投资,地方财政实力是其偿债能力及未来政府支出的重要保障,尤其是在城投债的评级报告中,地方财政实力是影响评级的重要因素之一。

地方综合财力

稳定的收入来源是地方财力的基础,在此基础上,还要考量收入的结构和趋势。

收入来源从公共财政预算收入中的地方本级财政收入(即税收和非税收收入)判断,其占地方综合财力的比重越高,说明地方综合财力的质量越高,财政实力越强,同时重点关注其增长率。

收入的结构从两个方面考虑,一是税收收入占本级地方收入的比重,二是税收返还和转移性支付收入占地方综合财力的比重。税收收入是较为稳定的收入,是本级政府财政收入的重要部分,其比重可以衡量本级地方政府财政收入的稳健性。税收返还和转移性支付收入是分税制下,中央对地方财力的二次分配,对于经济欠发达地区,是重要的财政收入来源。

收入变化的趋势主要考察政府性基金预算收入的变动。其中,国有土地出让金收入规模的发展趋势,是近年来影响地方综合财力的重要因素。地方土地出让主要通过招标、拍卖、挂牌和协议的方式进行。2010 年以来,土地出让收入占同期全国基金收入的比重一直保持在 70%以上,2017 年达到 84.7%的历史高位。相比于中央政府,地方政府对于政府性基金收入的依赖度更高。2017 年,中央基金收入占中央财政收入的比重仅为 4.7%,而地方基金收入占地方财政收入比重高达64%。

财政支出

以一般公共服务支出为代表的刚性支出在财政收入中的比重直接影响地方政府的财政空间。刚性支出越多,行政管理费等固定开支占比越大,政府用于民生建设的资金相对减少,地方政府的财政灵活性降低。

支出的规模可以从本级支出占综合财力的比重来看,占比越大表明地方综合财力无法覆盖支出,需要依靠上级的转移支付才能完成。

(3)城投企业与地方“土地财政”

土地财政是土地制度变革和财税体制调整的共同产物。集土地经营和土地管理于一体的地方政府,在经济增长竞争中对财政增收目标的追求必然导致其对土地收益的过度依赖,进而形成普遍的“土地财政”。

如果只看狭义口径和中等口径,我国土地财政相对于公共财政收入的比率较为稳定,这主要是因为2009年以来土地税收、土地出让收入和财政收入几乎保持同步增长势头。但如果考察广义口径,土地财政膨胀速度较快,相对于公共财政收入的比重在2009年不足80%,而到2017年已经超过160%。以土地抵押贷款为代表的广义土地财政给地方政府提供了预算软约束和更大的财力支配权,成为地方政府基建投资的主要资金来源,也固化了长期以来投资主导的经济增长模式。

作为城投企业来说,和地方政府“土地财政”的联系最为密切,一是通过参与土地储备开发运作,获得土地出让金的直接和间接返还,二是将所有的土地资源抵押进行融资。

在城投企业历史发展过程中,地方政府常常向城投企业注入土地资产,甚至部分城投企业实际承担了土地储备机构的职能。但是2010年以后,监管部门逐渐厘清城投企业和土地融资的关系,规范地方政府“土地财政”。这也使得不少城投平台的运作模式亟待转型,主要体现在以下两个方面。

获得土地使用权

2017年50 号文要求“地方政府不得将公益性资产、储备土地注入融资平台公司,不得承诺将储备土地预期出让收入作为融资平台公司偿债资金来源”。因此城投企业获得土地使用权需要依靠两种规范方式:一是对于经营用地或工业用地等建设性用地,城投企业必须参与“招拍挂”,及时、足额缴纳土地出让金,获得土地使用权;二是对于不以盈利为目的的公租房、保障房等公益性用地,城投企业以政府划拨方式无偿获得土地使用权,但前提是必须经过有关部门依法批准并严格将土地用于指定用途。

开展土地储备业务

以往城投企业参与土地储备一级开发有两类方式:一是地方政府直接将土地储备的职能赋予城投公司,用土地储备收益来平衡城市建设资金的缺口,此时城投公司可以直接利用储备土地融资进行一级开发;二是城投公司受政府委托,合作进行土地一级开发,进而获得土地出让金收入分成。

2017年87 号文严禁将“储备土地前期开发”作为政府购买服务项目,也给城投企业与土储机构的业务合作提出明确限制。结合2016年4号文[2]精神,城投企业可以提供土地征收、收购、收回涉及的拆迁安置补偿服务(“前期开发”之前的工作),通过政府购买服务的方式合作。另外,土地前期开发作为一种基础设施建设,可以通过 PPP 模式由地方政府与城投企业进行合作。

三、如何阅读城投债评级报告?

城投债评级报告一般都会包涵当地财力情况,善于阅读和利用评级报告,可以减轻对于各省、市、县级行政区域的财力数据搜集工作。

1、评级报告说了什么?

城投债是指地方政府出资设立的承担政府公益性项目投融资功能的主体(城投企业)所发行的各类债务融资工具。由于城投企业普遍承担当地基础设施及公共服务等公益性项目的投资建设,其经营与偿债能力与地方财力有着千丝万缕的联系,因此评级公司对城投企业进行信用评级时,都会将当地经济和财政实力作为重点关注的内容。

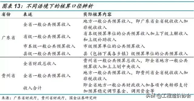
城投债评级报告中关于财政数据的说明通常在评级报告的前半部分,和地区国民经济发展水平同时列出。一般分为财政收入和支出部分介绍,不同地区财政收入部分的数据在口径和层级上都不尽相同。

(1)核算级次

核算级次通常有全省(市),省(市)级,省(市)本级。

在口径上,全省的范围最大,省本级公共预算收入只包括省级预算单位的公共预算收入,而省级公共预算收入除省级预算单位收入外,还要包括下属市级地区税收分成收入、专项上解收入和其他来源于市级的收入。

省本级公共预算支出只包括省级预算单位的公共预算支出,而省级公共预算支出除省级预算单位支出外,还要包括对下属市级地区一般性转移支付支出、专项转移支付支出和其他对下级的补助等支出。

从层级关系上讲,省级收入(支出)大于省本级收入(支出),市级收入(支出)大于市本级收入(支出),从数量上讲,通常市级收入(支出)大于省级收(支出)。

(2)收入:分为宽窄口径,各两个层级

窄口径:核算的是地方一般公共收入(本级地方收入)和一般公共预算总收入,同时列出税收收入的占比和增长率,对于有下属高新区、产业园区的城市还会列出新区和园区内的财政收入,和土地出让金的变动情况。在表述中一般采用“XX市(财政)一般预算收入”和“XX市(财政)一般公共预算收入”。

全口径:核算的是地方政府综合财力和地方政府财政收入,前者的范围更大,包括了国有经营资本预算收入或者预算外收入,后者是一般公共预算收入、政府性基金收入和预算外收入的总和。

(3)支出:按功能分类,有狭义刚性和广义刚性之分

支出一般按功能进行分类,强调民生支出的变动,有评级报告中进一步对财政支出进行狭义刚性和广义刚性进行分类。将社会保障与就业、医疗卫生、教育和一般公共服务四个支出科目定义为狭义刚性支出,将狭义刚性支付加上一般预算支出中外交、国防、公共安全、科学技术、文化教育与传媒、环境保护等科目,但不包括城乡社区事务、农林水事务、交通运输和工业商业金融(采掘电力信息、金融监管支出)等事务四个科目,定义为广义刚性支出。

2、如何理解评级报告中的财政数据?

(1)城投债和地方政府财政收支的关系

上文提到城投企业和地方政府土地财政的关系,有两条线,一是土地出让金和直接和间接返还,二是土地使用权的抵押,而城投债与地方财政最直接的关系是负担增量的市政基础设置建设的政府资本性支出。由于地方财政由“建设型”向“民生型”转变,2007年在财政支出中也取消了经济建设支出这一科目,但部分地区的城建支出仍然较大,一般财政收入和土地出让金收入无法满足,城投债是必要的弥补方式。

为更好的说明评级报告中的财政信息,我们对2017年各省一般公共预算收入的情况进行排序,选取广东省(第1)和贵州省(第23)为例,从城投债的角度比较两省及其地级市、园区的财政收入情况。

总体上来看,广东省全省及各地级市城投债的发行规模大于贵州省。评级角度,广东省城投债发行主体评级整体高于贵州省,对比两省城投债发行规模排前两位城市,贵阳市AAA级8只,AA 级22只,AA级13只,广州市AAA级67只,AA 级2只,AA级10只;遵义市AA 级2只,AA级11只,深圳市AAA级24只,AA 级1只。两省较大的经济发展水平和财政实力差距,使得城投债的评级存在较大的差异。

(2)分析评级报告披露的信息要点

省级地级市

1)在阅读评级报告描述的地方财政信息时,需要关注统一口径下的财政收入绝对规模,注意不同语境下的统计口径,而且要关注地区经济总量和财政收入的关系。

地方政府收入的绝对规模在一定程度上代表了其可支配资金的规模,反应了其调控地方经济的实力。由于核算习惯,不同地方的评级报告中的地方财政口径并不相同,同时表述也并一致,需要我们根据给出的数据和语境进行判断。

广东省、贵州省近年来经济增长保持平稳,贵州省的增长势头更快一些。尽管两省2016年以来,地方一般公共财政收入增速均出现大幅下滑,但广东省的增速仍显著高于贵州省。

2)注意财政收入结构及其变动,税收收入占地方财政总收入的比重,关注市本级财政收入及税收收入占比。

财政收入的变动体现了地方经济发展的趋势和经济环境的态势,稳定、持续的财政收入增长为其地区的城投企业发展奠定了良好的资金环境,部分城投企业的盈利来源依赖政府的财政补贴和代建的基础设施项目的政府付费和回款,所以地方政府财政收入的变动会对其经营发展产生较大的影响。

贵州省在GDP保持高速增长的同时,地方一般公共预算收入增长率却自2012年以来逐年下降。税收收入占比从2011年的67.0%,上升到2014年的75.1%,2015和2016年税收收入和公共财政收入增幅均有下降,税收收入占比下降到71.8%,2017年由于税收收入增速回升,公共财政收入增速趋缓,税收收入占比反弹至73.1%。

广东省地方一般公共预算收入增长率和税收收入增长率在2015-2017年间逐年下降。广东省税收收入占比呈下降趋势,2017年广东省税收收入占一般公共预算收入的比例为78.39%,而2010年高达84.2%。税收收入增速的降低会对公共财政收入造成一定的负面冲击。

由于两省对于地方财政总收入的统计口径并不一致,我们采用广东省的口径,即地方财政总收入=一般公共预算收入 政府性基金收入,比较税收收入对两省财政总收入的影响。贵州省2016、2017年税收收入占地方财政总收入的比重为49.2%、45.8%,广东省为56.8%、52.4%。显然,贵州省的收入结构要差一些,同时由于基金收入占比过高,财政总收入波动更大。

对比主要城市,从2017年一般公共预算来看,广州市是贵阳市的4倍左右,深圳市是遵义市的15倍以上(市本级为42倍);税收收入,广州市是贵阳市的4倍多,深圳市是遵义市的15倍以上(市本级近40倍);收入结构上,4个城市差别不大,税收收入占市级一般公共预算收入均在77%以上。市本级财政收入合计数据不是全口径数据,而是一般公共预算收入加上上年结余、调入资金、上级补助和下级上解等事项后,再减去上解上级支出,进而得到市本级实际可支配财力。税收收入与市本级收入的比值显示,贵阳市、深圳市税收收入占比较高,遵义市和广州市占比较低,表明转移收入、调入资金对遵义和广州的地方财力影响相对更大。

3)关注财政自给率,重视收入增长的来源。

财政自给率表明一般公共预算收入对一般公共预算支出的覆盖率,反映公共财政的缺口程度,比率越低,财政对于转移支付的依赖性越高,地方政府财政平衡能力越差。财政自给率=一般公共预算收入(本级收入即税收 非税收收入)/一般公共预算支出。

从全省数据看,广东省财政自给率较高,2017年达到75.22%,而贵州省只有35.04%,财政自给率处于较低范围。分城市来看,贵阳、遵义市本级和市级财政独立性都低于广州和深圳,广州的市级财政独立性最高。

4)从地方综合财力和财政独立性两个维度考察地方政府财政收入情况。

财政独立性=(上级补助收入-上解上级支出)/地方财政支出。如果地方政府的支出主要是由地方自有收入提供,则地方在财政支出上受到中央或上级政府干预较少,拥有较高的决策自主权;但如果地方支出主要依赖税收返还和转移支付,则中央或上级政府可以通过转移支付来影响地方政府的行为,地方的决策自主权将较低。财政独立性指标越大表明地方财政的独立性越低。

我们以遵义市市级和深圳市市级的数据进行计算说明。遵义市级数据为0.57,深圳市市级为0.02,表明遵义市相较于深圳市对于转移支付的依赖性更高,财政独立性较低。

地方综合财力上,考虑到口径的统一性,我们采用计算三种财力的方式进行计算。以贵州省为例,2017年地方综合财力6,016.45亿元,其中公共财政财力4,913.01亿元,基金财力1,094.19亿元,国有资本经营财力9.25亿元。

5)看“土地”。

这里的土地就是指国有土地出让金收入,即政府性基金收入中核算的主要部分。如果政府财政收入的变动受土地出让金影响较大,或者在土地出让金占地方一般预算收入比重较大的情况下,其增速波动较大,则该地区财政收入稳定性相对较弱。

我们计算得到广东省2017年国有土地出让金收入/地方政府性基金收入为91.8%,较2016年上升4.4个百分点,同时广东省2017年土地出让金收入同比增速大幅反弹至52.5%,说明广东省地方财力对土地出让收入的依赖性有所增加。

6)关注民生支出

刚性支出占比越大,地方政府的财政弹性越小,偿债能力相对越弱,政府的效率也相对较低,但评级报告中很少会直接披露刚性支出的规模,通常可以从民生支出的增长率角度衡量。

4个城市中只有贵阳市每年披露民生支出的规模,2017年为376亿元,占一般公共预算支出65%,相比2010年提高了近8个百分点。

园区

园区由于其特殊的经济职能和任务,一般具有较好的经济发展水平和财政实力,其财政结构具有较强的稳定性,级别上分为国家级、省级、地市级和县级。以国家级园区为例,从普通地级市到直辖市都有设置,作为所在地(直辖)设区的市以上人民政府的派出机构,行政级别低于所在地人民政府,在财政隶属关系上和所在市其他辖区地位相同。例如,苏州工业园区和昆山经济技术开发区都是国家级园区,但是前者在财政级次上直接隶属于苏州市,后者则隶属于昆山市(苏州市下辖的县级市)。

对于园区我们主要关注公共财政收入结构,上级转移支付收入和土地财政情况。对比广州开发区和遵义经济技术开发区的财政数据,主要结论如下:

1)两个园区一般公共预算收入规模相差较大,但其结构较为接近。从税收收入占一般公共预算收入比重看,广州开发区一般公共预算收入结构趋好,遵义经济技术开发区有所下滑;广州开发区财政自给率高,公共财政收入对公共财政支出覆盖率大。

2)遵义经开区更为依赖上级财政补贴,广州开发区本级财政实力较强。2016年遵义经开区上级补助收入是一般公共预算收入的111.8%,且较2015年大幅提高了34个百分点;广州开发区这一比例为48.95%,表明广州开发区财政独立性较高,而遵义经开区在财政上过度依赖上级的转移支付。

3)广州开发区土地财政依赖度更高,遵义经开区土地收入的占比较低。2016年广州开发区政府性基金收入是一般公共预算收入的52.87%,虽然较2015年比率出现大幅下降,主要因为国有土地出让金收入下滑,但仍处于较高水平,国有土地出让金变动对开发区财政有着较大影响。遵义经开区的土地财政性质较弱,2016年政府性基金收入只有一般公共预算收入的17.78%。

四、实例分析

1、2018年江苏新海连发展集团有限公司主体及相关债项评级报告

2017年,连云港市及经开区一般预算收入均有所增长。连云港市一般公共预算收入214.85亿元,同比增长8.4%;连云港市一般预算支出393.50亿元,同比增长5.0%。

2017年,经开区一般预算收入为36.41亿元,同比增长3.86%,主要由税收收入构成,为34.04亿元;实现政府性基金收入3.31亿元,同比继续增长。同期,经开区实现转移性收入20.57亿元,同比增长14.49%;一般预算转移性收入增长16.30%,仍是其主要构成。

财政核算口径或层级

2017年连云港市一般预算收入为214.85亿元,经开区一般预算收入为36.41亿元。

连云港市和经开区的数据为窄口径中的第一层级——地方一般公共预算收入(本级收入),即公共财政收支预算报表核算的总收入减去转移性收入、调入收入和债务收入等。

财政收入绝对规模、相对规模

经开区地方综合财力60.29亿元,其中36.41亿元为地方本级收入,3.31亿元为政府性基金收入,20.54亿元为公共预算中转移性收入,0.03亿元为基金预算中转移性收入。经开区政府性基金收入占经开区综合财力比重仅为5.54%,土地出让金收入并不构成财政收入的主要来源,而税收收入占比达到56.46%,表明收入结构较为稳定。报告中也提及“2017年经开区纳税前十名企业合计完成税收总额为53.14亿元,其中前五名企业全部为医药企业,医药行业对税收贡献程度较大”,因此经开区财力增长容易受医药行业发展不确定性影响。

财政支出

连云港市一般预算支出大于地方本级收入,经开区一般预算支出小于本级收入,财政自给率分别为54.60%和187.97%。2017年经开区一般预算支出同比下滑;其中狭义刚性支出为5.10亿元,规模有所增长,仍处于较低水平。同期,广义刚性支出有所增加,在一般预算支出中的占比增加19个百分点。这是因为经开区大部分支出主要用于园区内基础设施建设、土地征迁及平整开发,一般预算支出中刚性支出占比较低,基本建设等弹性支出规模相对较大。

2、2018年信阳华信投资集团有限责任公司主体及相关债项评级报告

财政核算口径或层级

2017年信阳市经济继续保持增长,地方财政收入中一般预算收入100.45亿元,同比增长6.1%。

统计的数据为窄口径中的第一层级——地方一般公共预算收入(本级收入),即公共财政收支预算报表核算的总收入减去转移性收入、调入收入和债务收入等。

财政收入绝对规模、相对规模

2017年信阳市经济继续保持增长,实现财政总收入148.38亿元,同比大幅增长16.3%。2017年信阳市财政本年收入同比继续增加,其中转移性收入占比为63.93%,占比依然较高,信阳市对上级转移支付的依赖程度仍然很高。

根据图表22,2017年信阳市地方综合财力=186.93 331.34=518.27(亿元),其中186.93亿元为本级收入,331.34亿元为上级补助。从结构上看,转移性收入是信阳市财政本年收入的重要来源,其中主要为一般预算转移性收入。2017年,信阳市一般预算转移性收入为323.36亿元,同比增长11.58%,在转移性收入中的占比为97.59%,在财政本年收入中的占比为62.39%,占比较高,财政收入对上级转移支付的依赖程度较高。

同时,2017年税收收入在一般预算收入中的占比为66.71%,较上年下降2.02个百分点,表明收入稳定性减弱。基金预算收入易受当地房地产及土地市场影响,具有一定不稳定性,2017年同比有所下降。

财政支出

2017年,信阳市实现一般预算支出446.04亿元,同比增长10.68%;其中狭义刚性支出与广义刚性支出规模均继续增加但占比均有所下降。同期,信阳市教育支出为100.90亿元,在一般预算支出中的占比为22.62%,仍然是狭义刚性支出最主要的部分。2017年,广义刚性支出占比为67.71%,虽有小幅下降但仍保持较高水平。

2017年,信阳市财政自给率为22.52%,较上年下降0.97个百分点,财政自给率处于较低水平。

文:国金固收团队

来源:岳读债市

郑重声明:本网站所有信息仅供参考,不做交易和服务的根据,如自行使用本网资料发生偏差,本站概不负责,亦不负任何法律责任。如有侵权行为,请第一时间联系我们修改或删除,多谢。