第五章 企业所得税、个人所得税法律制度「经济法物权法律制度总结」 监管层精准管控 借新还旧 房企发债难度加大的原因「定量管理 精准管控」 公司债券发行的方式「发行债券的方法」 岭南股份 岭南控股「控股股东终止股股权转让是利好吗」 信用债到期高峰「债券市场大跌」 城投债结构化发行「被评估债券为非上市企业债券,3年期」 岭南转债投资价值分析「岭南转债」 大连政府发行债券「柜台债券业务」 100元起购 上海地方债也可以通过银行柜台购买了嘛「政府地方债个人能购买吗」 上交所畅通债券业务咨询渠道有哪些「畅通联系渠道」 2018年注会会计综合题所得税「劳务报酬个人所得税」 债券基金趋势「债券互换策略」 近期债市行情「债市最新消息」 美国住房贷款平均利率自2008年以来首次升至6 以上吗「2015房贷利率」 财政部在香港发行国债「香港货币发行银行」 欧洲债券与外国债券「欧洲债券和离岸债券」 招商证券招商证券香港「招商证券港股交易」 美元疲软黄金涨价「美元跌黄金涨的原因」 一本书读懂股票「怎么才能看懂股票」 玖富普惠已发布多元退出通道「玖富退出通道最新消息」 美国次贷危机前的房贷利率「财政紧缩利率怎么变化」 玖富到底什么时候出方案「方案需落实」 基金超额业绩「债券承销额度」 债券基金的类型有哪些「债券型理财基金」 美国华尔街对冲基金「华尔街基金公司」 华夏鼎利债券「华夏鼎沛债券c分红」 债券随买随卖「为什么很多债券个人不能买」 为什么基金收益翻倍 你的基金却是亏损的呢「基金明明涨了,为什么收益是负的」 基金债案例「债基分红次数」 事实面前不会改变自己「事实面前」 牛市可以买债券基金吗「牛市买债券基金好吗」 年化收益率折算超70 怎么回事啊「什么是年化收益率4.75%」 专项债用作资本金10大领域「财无违虚债不身」 近期部分信用债市场价格波动特征分析及应对建议研究「债券行情分析」 王亚民 上海银保监局「中债登上海总部」 可转债 新规则「发行可转债公告」 一百元债券「债券申购10000张能中多少」 债券基金 收益与稳健兼得的关系「债券基金 收益与稳健兼得」 现代经济学认为,提高利率会提高储蓄「2020国债利率」 这些城投公司 遥遥领先了我们「城投公司水深吗」 国债到期提醒兑付公告「记账式国债到期怎么处理」 银行绿色金融发展措施「推动落实」 记账式附息国债利率「关于支付2009年记账式附息(二十期)国债利息有关事项的通知」 上海地方债券利率是多少「市场利率和债券价格的关系」 投资者为什么又开始抛售美国政府债券了 「合格债券投资者」 常用会计科目简单解释「会计科目指的是什么」 债基适合持有多久「债券型基金一般持有多长时间好」 初级会计实务的会计科目「会计科目会计账户」 2020年地方债发行情况「政府地方债」 金融固定收益部职位「证券固定收益部」
您的位置:首页 >新闻 >

第五章 企业所得税、个人所得税法律制度「经济法物权法律制度总结」

2023-02-01 12:01:07来源:学习笔记和工作总结

本章要求

掌握:个人所得税应税所得项目、个人所得税应纳税所得额的确定、个人所得税应纳税额的计算;

熟悉:个人所得税纳税人及其纳税义务、个人所得税税收优惠;

了解:个人所得税税率、个人所得税征收管理。

(一)纳税人的种类

1.有关“境内住所”

在中国境内有住所,是指因户籍、家庭、经济利益关系而在中国境内习惯性居住。

2.有关“183天”

“累计满183天”应当在一个纳税年度(自公历1月1日起至12月31日止)内计算。

(二)个人所得的种类及征收机制

(三)居民个人综合所得的征收管理规定

1.居民个人取得综合所得,按年计算个人所得税;有扣缴义务人的,由扣缴义务人按月或者按次预扣预缴税款;需要办理汇算清缴的,应当在取得所得的次年3月1日至6月30日内办理汇算清缴。

2.取得综合所得需要办理汇算清缴的情形:

①从两处或者两处以上取得综合所得,且综合所得年收入额减除专项扣除的余额超过6万元;

②取得劳务报酬所得、稿酬所得、特许权使用费所得中一项或者多项所得,且综合所得年收入额减除专项扣除的余额超过6万元;

③纳税年度内预缴税额低于应纳税额;

④纳税人申请退税。

(四)居民个人综合所得应纳税额的计算

(五)专项附加扣除的重要细节

1.子女教育专项附加扣除

①纳税人的子女接受全日制学历教育的相关支出、年满3岁至小学入学前处于学前教育阶段的子女,按照每个子女每月1000元的标准定额扣除。

②父母可以选择由其中一方按扣除标准的100%扣除,也可以选择由双方分别按扣除标准的50%扣除,具体扣除方式在一个纳税年度内不能变更。

2.赡养老人专项附加扣除

纳税人赡养一位及以上被赡养人(年满60岁的父母,子女均已去世的年满60岁的祖父母、外祖父母)的赡养支出,统一按照以下标准定额扣除:

①纳税人为独生子女的,按照每月2000元的标准定额扣除。

②纳税人为非独生子女的,由其与兄弟姐妹分摊每月2000元的扣除额度,每人分摊的额度不能超过每月1000元。

3.住房贷款利息专项附加扣除

①纳税人本人或者配偶单独或者共同使用商业银行或者住房公积金个人住房贷款为本人或者其配偶购买中国境内住房,发生的首套住房贷款利息支出,在实际发生贷款利息的年度,按照每月1000元的标准定额扣除。

②扣除期限最长不超过240个月。纳税人只能享受一次首套住房贷款的利息扣除。

4.住房租金专项附加扣除

纳税人在主要工作城市没有自有住房而发生的住房租金支出,可以按照以下标准定额扣除:

①直辖市、省会(首府)城市、计划单列市以及国务院确定的其他城市,扣除标准为每月1500元。

②除前项所列城市以外,市辖区户籍人口超过100万的城市,扣除标准为每月1100元;市辖区户籍人口不超过100万的城市,扣除标准为每月800元。

5.继续教育专项附加扣除

①纳税人在中国境内接受学历(学位)继续教育的支出,在学历(学位)教育期间按照每月400元定额扣除。

②同一学历(学位)继续教育的扣除期限不能超过48个月。

(3)纳税人接受技能人员职业资格继续教育、专业技术人员职业资格继续教育的支出,在取得相关证书的当年,按照3600元定额扣除。

6.大病医疗专项附加扣除

在一个纳税年度内,纳税人发生的与基本医保相关的医药费用支出,扣除医保报销后个人负担(指医保目录范围内的自付部分)累计超过15000元的部分,由纳税人在办理年度汇算清缴时,在80000元限额内据实扣除。

7.其他扣除要求

①纳税人同时从2处以上取得工资、薪金所得,并由扣缴义务人减除专项附加扣除的,对同一专项附加扣除项目,在一个纳税年度内只能选择从一处取得的所得中减除。

②专项扣除、专项附加扣除和依法确定的其他扣除,以居民个人一个纳税年度的应纳税所得额为限额;一个纳税年度扣除不完的,不结转以后年度扣除。

(六)税目辨析

1.工资、薪金所得,是指个人因任职或者受雇取得的工资、薪金、奖金、年终加薪、劳动分红、津贴、补贴以及与任职或者受雇有关的其他所得。

2.补贴、津贴

(1)下列项目不属于工资、薪金性质的补贴、津贴,不予征收个人所得税:

①独生子女补贴;

②执行公务员工资制度未纳入基本工资总额的补贴、津贴差额和家属成员的副食补贴;

③托儿补助费;

④差旅费津贴、误餐补助。

(2)免税补贴、津贴

按照国务院规定发给的政府特殊津贴、院士津贴,以及国务院规定免纳个人所得税的其他补贴、津贴,免征个人所得税。

3.免税奖金

省级人民政府、国务院部委和中国人民解放军军以上单位,以及外国组织、国际组织颁发的科学、教育、技术、文化、卫生、体育、环境保护等方面的奖金,免征个人所得税。

4.个人兼职取得的收入,应按照“劳务报酬所得”缴纳个人所得税。

5.保险营销员、证券经纪人取得的佣金收入,属于“劳务报酬所得”。

6.作者去世后,财产继承人取得的遗作稿酬,应当按照“稿酬所得”征收个人所得税。

7.作者将自己的文字作品手稿原件或复印件公开拍卖(竞价)取得的所得,属于提供著作权的使用权所得,按“特许权使用费所得”征收个人所得税。

8.对于剧本作者从电影、电视剧的制作单位取得的剧本使用费,不再区分剧本的使用方是否为其任职单位,统一按“特许权使用费所得”项目计征个人所得税。

9.个人取得专利赔偿所得,应按“特许权使用费所得”项目缴纳个人所得税。

(七)居民个人工资、薪金所得的预扣预缴

1.扣缴义务人向居民个人支付工资、薪金所得时,应当按照累计预扣法计算预扣税款,并按月办理扣缴申报。

2.计算公式

(1)累计预扣预缴应纳税所得额=累计收入-累计免税收入-累计减除费用-累计专项扣除-累计专项附加扣除-累计依法确定的其他扣除

(2)本期应预扣预缴税额=(累计预扣预缴应纳税所得额×预扣率-速算扣除数)-累计减免税额-累计已预扣预缴税额

(八)居民个人劳务报酬所得、稿酬所得、特许权使用费所得的预扣预缴

1.计算方法

2.“每次”的界定

劳务报酬所得、稿酬所得、特许权使用费所得,属于一次性收入的,以取得该项收入为一次;属于同一项目连续性收入的,以一个月内取得的收入为一次。

(九)经营所得的界定

1.出租车

2.企业为个人购买房屋或其他财产

(十)经营所得应纳税额的计算

1.计算公式

应纳税额

=应纳税所得额×适用税率-速算扣除数

=(每一纳税年度的收入总额-成本、费用、损失等准予扣除项目)×适用税率-速算扣除数

2.合伙企业

合伙企业的合伙人以合伙企业的生产经营所得和其他所得,按照合伙协议约定的分配比例确定应纳税所得额;合伙协议未约定或者约定不明确的,以全部生产经营所得和其他所得,按照合伙人协商决定的分配比例确定应纳税所得额;协商不成的,以全部生产经营所得和其他所得,按照合伙人实缴出资比例确定应纳税所得额;无法确定出资比例的,以全部生产经营所得和其他所得,按照合伙人数量平均计算每个合伙人的应纳税所得额。

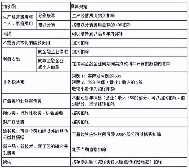
(十一)不得扣除的项目

1.个人所得税税款;

2.税收滞纳金;

3.罚金、罚款和被没收财物的损失;

4.不符合扣除规定的捐赠支出;

5.赞助支出;

6.用于个人和家庭的支出;

7.与取得生产经营收入无关的其他支出;

8.国家税务总局规定不准扣除的支出(例如,未经核准计提的各种准备金)。

(十二)与人员薪酬直接相关的项目

(十三)与生产经营直接相关的项目

(十四)利息、股息、红利所得

1.基本规定

(1)免税的利息

①国债和国家发行的金融债券利息免税;

②储蓄存款利息所得暂免征收个人所得税。

(2)税率:20%

(3)按次计算,以支付利息、股息、红利时取得的收入为一次。

(4)应纳税额=应纳税所得额×20%

=每次收入额×20%

2.个人持有从公开发行和转让市场取得的上市公司股票而取得的股息红利

(十五)偶然所得

1.征税范围

(1)个人为单位或他人提供担保获得收入,按照“偶然所得”项目计算缴纳个人所得税。

(2)房屋产权所有人将房屋产权无偿赠与他人

(3)“附奖赠”

2.免税的偶然所得

对个人购买福利彩票、体育彩票,一次中奖收入在1万元以下的(含1万元)暂免征收个人所得税;超过1万元的,全额征收个人所得税。

3.按次计算,以每次取得该项收入为一次。

4.应纳税额=应纳税所得额×20%

=每次收入额×20%

(十六)财产转让所得

1.基本规定

(1)征税范围

①个人以非货币性资产投资,属于个人转让非货币性资产和投资同时发生。对个人转让非货币性资产的所得,应按照“财产转让所得”,依法计算缴纳个人所得税。

②个人通过网络收购玩家的虚拟货币,加价后向他人出售取得的收入,属于个人所得税应税所得,应按照“财产转让所得”计算缴纳个人所得税。

(2)税率:20%

(3)按次计算。

(4)应纳税额=应纳税所得额×20%

=(不含增值税的收入总额-财产原值-合理费用)×20%

2.个人转让房屋

对个人转让自用达5年以上并且是家庭唯一生活用房取得的所得,暂免征收个人所得税。

3.个人股权转让所得

(十七)财产租赁所得

1.财产租赁所得,是指个人出租不动产、机器设备、车船以及其他财产取得的所得。

2.财产租赁所得,以一个月内取得的收入为一次。

3.应纳税所得额

(1)每次(月)收入≤4000元:

应纳税所得额=每次(月)收入额-财产租赁过程中缴纳的税费-由纳税人负担的租赁财产实际开支的修缮费用(800元为限)-800元

(2)每次(月)收入>4000元:

应纳税所得额=[每次(月)收入额-财产租赁过程中缴纳的税费-由纳税人负担的租赁财产实际开支的修缮费用(800元为限)]×(1-20%)

4.应纳税额=应纳税所得额×20%(或者10%)

(十八)捐赠的个人所得税处理

(十九)个人所得税的税收优惠

1.免税项目

①省级人民政府、国务院部委和中国人民解放军军以上单位,以及外国组织、国际组织颁发的科学、教育、技术、文化、卫生、体育、环境保护等方面的奖金;

②国债和国家发行的金融债券的利息;

③福利费、抚恤金、救济金;

④保险赔款;

⑤军人的转业费、复员费、退役金;

⑥按照国家统一规定发给干部、职工的安家费、退职费、基本养老金或者退休费、离休费、离休生活补助费。

2.减税项目

①残疾、孤老人员和烈属的所得。

②因自然灾害遭受重大损失的。

③国务院可以规定其他减税情形,报全国人民代表大会常务委员会备案。

3.其他免税和暂免(不)征税项目(包括但不限于)

①企业依照国家有关法律规定宣告破产,企业职工从该破产企业取得的一次性安置费收入,免予征收个人所得税。

②对被拆迁人依照相关规定的标准取得的拆迁补偿款,免征个人所得税。

③个人领取原提存的住房公积金、基本医疗保险金、基本养老保险金,以及失业保险金,免予征收个人所得税。

④对工伤职工及其近亲属按照规定取得的工伤保险待遇,免征个人所得税。

⑤个体工商户、个人独资企业和合伙企业或个人从事种植业、养殖业、饲养业、捕捞业取得的所得,暂不征收个人所得税。

(二十)个人所得税的征收管理

(二十一)居民个人取得境外所得

居民个人从中国境内和境外取得的综合所得、经营所得,应当分别合并计算应纳税额;从中国境内和境外取得的其他所得,应当分别单独计算应纳税额。具体而言:

1.居民个人来源于中国境外的综合所得,应当与境内综合所得合并计算应纳税额;(2022年新增)

2.居民个人来源于中国境外的经营所得,应当与境内经营所得合并计算应纳税额,居民个人来源于境外的经营所得,按照规定计算的亏损,不得抵减其境内或他国(地区)的应纳税所得额,但可以用来源于同一国家(地区)以后年度的经营所得按中国税法规定弥补;(2022年新增)

3.居民个人来源于中国境外的利息、股息、红利所得,财产租赁所得,财产转让所得和偶然所得,不与境内所得合并,应当分别单独计算应纳税额。(2022年新增)

郑重声明:本网站所有信息仅供参考,不做交易和服务的根据,如自行使用本网资料发生偏差,本站概不负责,亦不负任何法律责任。如有侵权行为,请第一时间联系我们修改或删除,多谢。