债券中低风险「理财中低风险保本吗」 美国债到期后怎么办「国债不还会怎么样」 利率下降久期长的债券「债券久期与票面利率关系」 时间越长债券价格「债券期限长短由什么决定」 金融投资中的基金是怎么分类的呀「什么是投资基金」 如何应对美债危机「债务危机的房地产有哪些」 再上新征程 香港如何拥抱新机遇下一句「新作为 新征程」 金融系学生的20本必读书「适合金融专业大学生看的书」 最近比较稳的基金「看着稳的一批」 大学生搭建金融体系必读的十本书有哪些「大学生必读名著」 欧债危机愈演愈烈,意大利国债的利率不断上升,这意味着「债券平均收益率」 富力短期债「永续债利息」 定开债基金收益如何?「工银增强收益债券B」 购房首付提取公积金需要什么条件「买房付首付可以提取公积金吗」 门槛 再降低 南宁住房公积金贷款新政今日正式实施 缴存余额倍数提至25倍 2018年公积金2200元什么水平「刚参加工作公积金多少」 全流程 公积金贷款如何办理还款「公积金贷款怎么贷款」 公积金能贷多少 是怎么计算的「公积金能贷多少的算法」 北京市公积金账户利息「住房公积金的利息是多少」 北京住房公积金管理中心关于优化住房公积金个人住房贷款服务的十条具体措施 的政策解读 住房公积金在线提取流程「如何提取个人住房公积金」 上海公积金贷款规定政策「单位公积金缓交规定」 如何提取北京市公积金「落实住房公积金的建议」 最简单的方式查询社保公积金养老金的方法「社保养老金计算方法」 公积金贷款2.75贷款利率什么意思「公积金不够两万不让贷款」 公积金政策在哪里查询「个人公积金贷款额度」 青岛公积金缴存基数调整时间「青岛公积金政策有新变化2021」 职工离职提取公积金需要什么条件 「离职后住房公积金个人怎么提取条件」 2014最新五险一金计算器查询「个人补缴社保计算器」 济南退休后住房公积金如何提取公积金「济南住房公积金封存了怎么取出来」 济南公积金贷款二套房首付比例「济南公积金二套房贷款政策」 公积金贷款能贷多少钱怎么算的「公积金贷款额度怎么算」 省直公积金和住房公积金有什么区别 「怎么查公积金是省还是市」 黑河住房公积金个人帐户查询「个人公积金查询」 苏州公积金怎么查询 公积金贷款能贷多少款「苏州公积金最多能贷多少」 公积金余额可以直接还贷款吗「公积金直冲式还款」 北京市最新公积金政策「公积金在线提取」 苏州社保公积金缴费标准2021「苏州公积金上调2021」 南京7月上调公积金缴存基数 每月最高缴存额可达8280元 较上年度涨792元 南京公积金贷款新规「南京公积金政策」 住房公积金贷款买房最高可以贷多少「买房公积金贷款能贷多少钱」 最新 上海 佛山 宁波 常州 长沙 南昌2022年社保公积金调整 住房公积金个人能缴纳吗「个人交公积金怎么交」 公积金贷款提升额度「园区公积金贷款额度算法」 苏州公积金还贷款最新政策出来了吗「苏州园区公积金贷款政策」 安顺市住房公积金管理中心召开党风廉政警示教育大会暨财政资金监督管理使用专项整治行动启动大会 2021公积金的最新缴存基数「2021公积金基数计算」 天津调整住房公积金缴存额「天津公积金基数下调」 天津新政 上调公积金贷款额度 对楼市有影响吗知乎「公积金贷款新政」 天津公积金二套贷款利率调整 以后买房有何变化吗「二套房公积金贷款利率」
您的位置:首页 >新闻 >

债券中低风险「理财中低风险保本吗」

2022-12-02 16:56:08来源:7分钟理财

近日,市场上连续出现多起债券崩盘事件。有的基金一次重仓了两只崩盘债券,导致净值大跌。

下跌明显的“华信系”债券旗下共有5只债券,其中“15华信债”和“16申信01”因3月1日上午出现异常波动,被临时停牌。当天截至收盘,“15华信债”跌幅为32.65%;“16申信01”也下跌34.07%,两只债券跌幅都超过了30%。

连锁反应说来就来:两只债券基金,华商双债丰利和华商保本1号,下跌明显。

奇怪的是,虽然这两只基金重仓的两只债券在3月1日当天大跌,但当时两只基金净值并未出现波澜;到了3月2日这两只债券均宣告停牌,此时华商双债丰利和华商保本1号的净值却分别下挫5.53%和1.15%,这是怎么一回事?

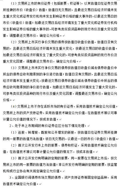
通常来说,多数债基的招募说明书有一张叫做“估值方法”,是这样规定的:

注意看(2)的内容,简单来说,当前市面上债券基金的净值普遍是以持仓债券的中债估值或中证估值为基础来计算的。

换句话说,那么不管持仓债券当天是否停牌,基金净值都应该随着估值走势而发生变动。

那么有可能的解释就是,基金经理并未将当天收盘后的盈亏计入基金净资产,而是第二天才计入,导致该基金净值在第二天收盘狂跌,然后踩踏性赎回。

相似的还有中融融丰债券基金的净值数据的公布。也不让人省心。

据公开信息显示,中融融丰债券基金其持仓占比高达47.2%的一般公司债14富贵鸟(代码122356),在停牌近1年半年后,于3月1日复牌交易。

结果却是惨不忍睹:暴跌83.14%!


但令人惊奇的是, 3月1日晚间中融基金并未修改其净值明细,其单位净值依然是0.8780元。要知道,这只基金规模很小,根据天天基金网显示,中融融丰纯债A (002674)已从成立时的0.97亿元下降到了0.29亿元,中融融丰纯债C (002675) 已从成立时的0.8亿元下降到了0.01亿元,这种规模下,第一大重仓债又跌成这样,净值不变是几乎不可能的。

如上图,7分钟理财的投研部指出,净值未能及时变化的关键可能在于估值,一般债券用的是中证或者中债的估值来进行调整,而在3月1日,富贵鸟的中证估值确实没有改变(如下图),那么净值未及时调整也是因为这个原因。

7分钟理财在此提醒投资者,虽然债券背后是债权债务的关系,风险似乎较小于股票等股权类产品,但是公司债的表现仍与公司业绩紧密相关,不要觉得买了债券,就可以不计风险,除非你买的是国债,债券基金同理。

Wind数据显示,在2016年年报和2017年三季报中只有6家出现连续亏损,涉及下图10只债券。

其中15乐视01、15乐视02和15暴风债今年即将到期,时间紧迫、经营改善的回旋余地小,目前这3只公司债均处于停牌中,复牌后或同样出现重挫,值得谨慎。

郑重声明:本网站所有信息仅供参考,不做交易和服务的根据,如自行使用本网资料发生偏差,本站概不负责,亦不负任何法律责任。如有侵权行为,请第一时间联系我们修改或删除,多谢。