国管公积金转北京市管影响「公积金贷款新政」 国管公积金和北京市管公积金到底有哪些不同 在北京一定要知道 2021年昆明公积金贷款额度「昆明公积金贷款新政策2021」 淮海经济区公积金一体化「中意签署备忘录」 北京本年度公积金月缴存上限6774元「北京市住房公积金缴存基数上限」 国管还是市管公积金「公积金中心的员工待遇」 湖南 公积金贷款还款12个月 可申请变更还款方式「公积金贷款能变更还款方式」 上海 纯公积金贷款 流程「纯公积金贷款在哪里办理」 公积金贷款比商贷买房香那么多 可为什么代缴公积金的人却很少呢 上海公积金贷款额度是根据什么来定的「公积金可贷款额度公式」 格力董明珠对员工「董明珠为啥不做格力集团董事长」 代缴公积金骗局「套取公积金被判刑」 二套房首付提高「两套公积金贷款,能按揭第三套」 租房提取额度提高了 惠州的公积金惠民政策您知道吗 「惠州市住房公积金提取」 明年取消公积金「住房公积金改革新方案2021」 惠州公积金首套贷款政策「惠州市住房公积金提取条件」 以案释法 离婚时 住房公积金分不分封「以案示警」 惠州公积金贷款新政「惠州异地公积金贷款政策」 公积金省市互联「南通公积金贷款额度」 甘肃省公积金冲还贷「陕西省住房公积金冲还贷」 住房公积金贷款的提前还款流程「公积金提前还贷手续流程」 陇南市住房公积金提取和贷款政策有重大调整嘛「陇南住房公积金」 官方回复 二手房装修可以申请公积金贷款吗知乎「二手房装修可以提取住房公积金吗」 香港的强积金最新政策「强积金香港」 湖南省印发进一步促进消费若干措施 鼓励提高住房公积金最高贷款额度 异地公积金可以买房吗 「公积金能在别的城市买房子吗」 昆山公积金新政「民生银行惠民贷」 河北公积金提取新规定「公积金第二次提取规则」 长沙住房公积金答疑 注销的房产不计入家庭已有住房套数 公积金装修贷款条件与贷款流程「房屋公积金贷款流程及条件」 烟台市住房公积金管理中心关于疫情期间调整线下业务办理模式的通告 烟台住房公积金推出九大便民服务业务 业务全市通办 提取即时到账 公积金断交多久就作废了 断缴会有哪些影响呢「公积金断多久重新交没事」 海南公积金取消离职提取「住房公积金封存满半年提取怎么取」 公积金停缴会清零吗「公积金封存了还能还贷款吗」 公积金在支付宝上提取「公积金提取支付宝流程」 7月1日起 住房公积金缴存基数有调整嘛「每年7月份公积金基数调整」 石家庄住房公积金怎样提取「石家庄公积金可以取出来吗」 石家庄上调住房公积金缴存基数 最高为18476元是多少「石家庄五险一金缴纳比例」 广西住房公积金缴存基数「公积金上限多少」 公积金可以用来贷款买车吗?「车贷为什么要看公积金」 广西区直公积金最高可以贷款多少「首套公积金能贷款多少」 社保公积金扣得多是好事吗「一个月社保公积金扣600多,多还是少」 北京公积金贷款提取比例「北京公积金最高贷款额度是多少」 自由职业者如何缴存公积金「自由职业者住房公积金缴纳」 关于公积金调整「公积金2020年新政策」 郑州市最新公积金政策「郑州公积金政策」 深圳公积金贷款政策松动 共同申请人扩围 李宇嘉 深圳未来政策主弦律就是降成本 三门峡公积金封存后怎么提取「公积金账号封存怎么办」 公积金余额和贷款金额有关系吗「公积金贷款怎么算额度」
您的位置:首页 >股票 >

国管公积金转北京市管影响「公积金贷款新政」

2022-10-24 14:58:49来源:中国网

9月13日,北京公积金新政发布,彻底改变了未来市管公积金的提取和贷款。不到24小时的时间,留言数量430余条。网友们提出了不少疑问,针对这些问题,记者第一时间咨询了北京住房公积金管理中心,为您奉上一份最全解答。

关于政策覆盖

1、国管公积金是否受此次政策影响?

答:9月17日将执行的公积金贷款和提取新政,针对于市管公积金。包括国管公积金在内的中共中央直属机关分中心、中央国家机关分中心、北京铁路分中心是“可按照本通知执行,另有规定的从其规定”。目前国管中心还执行原政策,未来是否执行需要各自根据实际情况敲定。

关于缴存年限

2、公积金缴存年限只算在北京缴纳的时间,还是也算外地的?

答:外地缴纳的年限可以累积计算。比如某申请人上海缴存2年,北京缴存10年,那么该申请人缴存年限为12年。

3、如果之前在国管缴存3年,后来转市管缴存7年,那么缴存年限是10年?

答:10年,国管年限也可以累计。

4、如果期间断缴的话,公积金期限怎么算?

答:累积月份计算。缴存年限不满一年的,会按照一年计算。即使中间有断缴,申请人可以把断缴前后累积缴存的月份数加起来,再除以12,得出的数如果为整数,那么该数字就是缴存年限;如果有余数,那么就“整数+1”得出自己的缴存年限。例如,某申请人公积金累计缴存了36个月,那么他的缴存年限就是3年;如果累计缴存了37个月,那么缴存年限就是4年。

5、缴存年限用夫妻一方计算,办理贷款时可用夫妻名义还贷吗?

答:可以 。

6、2018年9月之前是国管公积金,2018年10月转市管公积金,用执行新政策吗?可以用之前国管公积金提高贷款额度吗?

答:国管公积金的年限算入总的缴存年限,具体额度多少需要参照您的缴存年限。

关于额度上浮

7、夫妻双方,一方东西城户籍,一方外地户籍,贷款额度可上浮吗?

答:不上浮 。

8、夫妻双方,一方东西城户籍,一方城六区以外的户籍,贷款额度可上浮吗?

答:不上浮。

关于“月收入60%”

9、月收入是按夫妻双方合计还是个人?

答:如果夫妻均符合贷款条件(申请时已连续缴存6个月),可以按双方合计;如果夫妻双方仅有一个人满足条件,按个人计算。

10、月收入是纳税额还是实发?

答:月收入不能跟每月工资划等号。给你支个招:您单位的缴存比例除以您每月的缴存额,可以得出来您现在的月收入。

关于异地购房

11、目前已离京,并在户籍所在地购买房产,但是以前北京缴存的公积金处于封存状态,除了异地转移之外,能否一次性提取?

答:异地购房后,账户封存,可以一次性提取。

12、已经不在北京工作了,转到其他城市,可以办理转移手续吗?能一次性提取吗?

答:需要先确定与单位解除了劳动关系。解除之后,如果户籍是本地,按照本地户籍人员的提取规定办理提取;如果户籍是外地,因工作变动前往外省市,已在当地建立住房公积金的,可以办理转移;如果在当地没有建立住房公积金的,缴存人男年满55岁、女年满50岁,可以办理销户提取。销户提取可以一次性把账户内资金全部取出。

13、如果夫妻都已经办理过购房提取了,在户口所在地购房。新政后,还可以继续提取吗?提取的年限有规定吗?听说提取总额达到首付款后就不能提取?

答:已办理过异地购房提取的,不必担心,仍按照老政策办理。夫妻双方提取总额不能超过房款总额。

14、异地买房是以户口本上的地址为准,还是身份证上的?

答:户口簿、身份证均可。

15、有北京户口,未来如果去深圳工作,户籍留在北京,这样能把公积金转到深圳吗?

答:北京账户封存,深圳建户,之后办理转移。

16、已网签过,异地的房子,没有办理首次提取,以后还可以取吗?

答:未办理过首次提取,将执行新政。如果满足新政规定的条件(所购房产在户籍地或户籍所在省会城市),可以提取。

17、京外购房要提取只能买户籍地或者户籍所在省会,这个户籍地是市级县级都可以吗?比如,我户籍地A省B市C县,那我在BC两地买都可以吗?

答:B、C两地均可

18、在京外非户籍和省会城市购房,因工作变动前往外省市,还未建立当地住房公积金,能提取吗?

答:不可以。京外购房仅限于户籍所在地和所在省会城市才能办理提取。如果工作变动迁往外地,可办理公积金转移到工作地,能否提取需按照当地政策。

19、北京社保、石家庄户口、北三县已买房,未提取过公积金,可以提吗?

答:不可以。未办理过首次提取的,执行新政。京外购房仅限于户籍所在地和所在省会城市才能办理提取。

关于退休支取

20、退休时,不买房,能立即全部支取出来吗?

答:可以销户后一次性提取。

关于其他支取

21、租房提取有影响吗?

答:租房提取政策没有变化,伴随着材料简化和网上办理,操作上更为方便。

22、不买房情况下,装修可以取公积金吗?

答:不可以。

23、确实得了大病,还能申请大病提取吗?

答:新政原则上取消大病提取。但如果确实有大病且造成生活困难的,通过审核后,可以提取。

其他

24、这些政策跟租房提取有没有关系?

答:租房提取基本不受影响。

25、首套房有公积金贷款,且没还清,还可以用公积金贷款二套房子么?

答:如果在京仅有这一套房、且全国住房贷款记录里也只有这一套,在还清公积金贷款后,还可以贷款购买。如果全国贷款记录有两套或者在京有两套,不能再贷。

26、异地购房,除了办理提取外,可以办理贷款吗?

答:如果公积金账户在北京,但在异地购房,能否贷款需要以当地公积金管理部门的政策为准;如果可以,也需要向当地公积金管理部门申请。

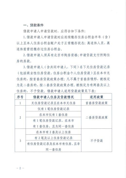
附新政原文

大/家/都/在/看

(来源:北京日报)

本期编辑:李菁瑛

本期校对:李兆彧

郑重声明:本网站所有信息仅供参考,不做交易和服务的根据,如自行使用本网资料发生偏差,本站概不负责,亦不负任何法律责任。如有侵权行为,请第一时间联系我们修改或删除,多谢。