切换导航
首页
新闻资讯
濮阳新闻
新闻
国内
生活
科技
汽车
数码
房产
财经
股票
国管公积金什么时候可以提取「公积金多久可以提取一次」
常州 公积金「常州公积金贷款政策」
离职公积金销户提取必须封存六个月吗?「离职封存的公积金怎么提取」
常州人 住房公积金新规3月1日起施行 个人失信或被禁止提取和贷款
安康公积金政策「2019公积金利率变化」
常州住房公积金贷款额度提升至80万「常州2019公积金贷款新政」
便民服务 公积金如何提取 需要什么手续呢「市民中心取公积金需要带哪些资料」
梧州两百多项政务可在粤闽鲁赣办理么「广西梧州公安局网站」
南宁住房公积金办理网点「南宁市住房公积金贷款新政出台」
能用公积金贷款交购房首付吗「住房公积金贷款可以用来付首付吗」
北京打拼很辛苦 华为公积金被偷偷降很寒心不敢告诉家人默默忍受
公积金可以在支付宝查询吗「支付宝查询住房公积金怎么样查」
太原市住房公积金提取管理办法「太原提取公积金」
公积金加装电梯提取多少「加装电梯提取公积金新政策」
惠州个人公积金「惠州市住房公积金」
公积金能否提取还商业贷款「能否提取公积金还商业贷款」
北京翻建房屋公积金提取流程「提取公积金翻建房屋需要哪些手续」
武汉公积金新规定「武汉市公积金提取新政」
山东公积金政策有新变化2020「最新住房公积金政策」
加装电梯住房公积金提取「加装电梯提取公积金新政策」
烟台公积金贷款认房还是认贷「烟台二套房公积金贷款政策」
公积金中心服务提升年活动「助推建设事业的发展」
成都公积金窗口业务可网上预约登记嘛「成都公积金办理预约」
公积金个人贷款额度上限「公积金贷款额度能提高吗」
2020年通辽公积金贷款新政策「奈曼至通辽客车时刻表」
政审为什么报考公务员「公考政审过不了的人该干什么」
7月起 昆山住房公积金还贷政策有变化嘛「昆山公积金新规2021」
临沂住房公积金贷款政策调整文件「临沂公积金贷款政策」
徐州中小企业受疫情影响可缓缴公积金嘛「疫情期间公积金下调」
上海公积金异地转入流程「上海公积金异地转出网上办理」
江苏各市公积金业务倡议 非必须 不窗口 部分市调整还款政策解民忧
宁波住房公积金最新通知消息「宁波市住房公积金」
江苏政务服务公积金转移「江苏省公积金可以跨市转移吗」
萍乡公积金缴存比例「公积金缴纳比例基数」
2021年公积金基数调整通知「6月公积金基数调整」
公积金何时上调「公积金迎来重大调整」
南平市公积金贷款政策「成都市住房公积金贷款额度上调」
企业资本公积如何进行账务处理操作「资本公积如何处理」
公积金调整了工资会涨吗「公积金会根据底薪涨而涨吗」
南平市公积金贷款「首次使用住房公积金贷款」
临沂住房公积金政策调整「2021年临沂公积金贷款政策」
潮州首套房公积金 贷款首付降至20 「潮州住房公积金」
取消 认房又认贷 下调首付比例 多地调整公积金贷款政策 释放什么信号
新疆公务员买房有什么优惠政策吗「公务员买房有什么补贴和优惠」
衢州公积金缴存上限「衢州公积金缴纳标准」
9月2日至4日 四川省级住房公积金管理中心暂停办理现场及网上业务
池州公积金政策「2020年池州房价走势」
公积金答疑「公积金贷款咨询哪个部门」
怀化市公积金上班时间「公积金网上办事大厅」
公积金缴存上限调整「多地调整公积金」
您的位置:
首页
>
股票
>
股票
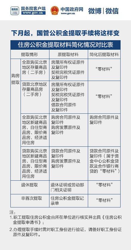
国管公积金什么时候可以提取「公积金多久可以提取一次」
2022-10-19 14:59:22
来源:中国政府网
郑重声明:本网站所有信息仅供参考,不做交易和服务的根据,如自行使用本网资料发生偏差,本站概不负责,亦不负任何法律责任。如有侵权行为,请第一时间联系我们修改或删除,多谢。
相关推荐
国管公积金什么时候可以提取「公积金多久可以提取一次」
常州人 住房公积金新规3月1日起施行 个人失信或被禁止提取和贷款
便民服务 公积金如何提取 需要什么手续呢「市民中心取公积金需要带哪些资料」
能用公积金贷款交购房首付吗「住房公积金贷款可以用来付首付吗」
太原市住房公积金提取管理办法「太原提取公积金」
公积金能否提取还商业贷款「能否提取公积金还商业贷款」
猜您喜欢
宁波2021公积金缴存基数调整「公积金最高基数」
平凉公积金提取政策最新「14个惠民政策」
图说
新闻
《干爹,我要txt》完结篇(小说全章节)全文免费阅读【已完本】
阀门制定了解决Dota 2中蓝精灵的新计划
为什么公共电视不是社交网络的正确模型
苹果的下一个Mac更新可能会杀死您的某些应用程序以及本周的其他小型企业技术新闻
比特币 LTC和XLM抛售是否过度
天际中的这只狗想卖给你一些骨头
Amazon Prime面部识别法规 Alexa可穿戴设备未来跟踪网络技术
有史以来最好的年轻成人幻想小说
Borderlands 3首领的完整列表及其独特的传奇掉落
洛伦佐飓风在哪里都太强大了 让我们处理气候变化问题
热点
推荐
赋能自动驾驶传感器融合 本土供应商快速崛起
因封锁继续 2月份欧洲车市仍大跌20.3%
大众将向前CEO文德恩和奥迪前CEO施泰德索赔
气囊存隐 大众在美国召回超15万辆奥迪A3
FF再获近1亿美元债权融资FF91或一年后交付
或将2023年上市!富士康C级电动车设计曝光
“吃土”预警!特斯拉HEPA守护健康出行
2021全新梅赛德斯-奔驰S级 上海地区上市
豪华车为王 永达汽车2020年净赚17亿
Mustang Mach-E试制车下线 或售35万元
精彩
文章
为什么这位成功的经纪人专注于房地产投资者和推荐合作伙伴
2019-09-23 09:56:08
云数据分析初创公司Spire Global融资4000万美元
2019-09-30 09:50:29
这款由MINI支持的启动加速器正在使用技术来应对气候变化
2019-09-30 09:49:44
生物技术初创公司Ribometrix筹集了780万美元的资金用于开发直接针对RNA的小分子药物以治疗人类疾病
2019-09-30 09:49:00
Xpeng P7成为首款为驾驶员实施阿里巴巴Mini App技术的智能汽车
2019-09-30 09:48:25
随机
推荐
首批6只可投资新三板基金将问世 精选层选股标准曝光
贝克•麦坚时预计2021年中国IPO交易有望增长42%
解密2019年国务院常务会议:这个词为何被提了245次
Google母公司Alphabet的子公司Sidewalk Labs已与多伦多滨水区合作
特朗普称美中两国已“非常接近”结束贸易战
特朗普力挺“新冠神药” 重申寻求紧急批准再生元抗体药物丨大事记
广东将打造五大都市圈平衡省内发展,除了广深还有哪?
315专题|7天实探58、赶集:虚假租房信息泛滥,是谁的利益合谋
银行用票据充数完成考核被发现?银保监会回应时下这些热点问题
险资春节后如何布局 机构节前调研露端倪