烟台个人公积金贷款最高额度「山东职称评审条件」 邵阳住房公积金网上服务厅「住房公积金必须缴纳吗」 玉林市公积金贷款额度「玉林公积金贷款」 宝鸡公积金提取新政策「关于公积金的最新规定」 池州市住房公积金多项业务可网上办理嘛「蚌埠市住房公积金余额查询」 住房公积金个人怎么提取还商业贷款「公积金自动还商贷如何办理」 西峰区住房公积金归集余额突破10亿元 以公积金归集扩面为抓手 推动 两型 机关创建 公积金办理暂停「台州公积金政策2021」 什么是基金理财「新手怎么看懂基金」 提取公积金征信「专业公积金提取」 2021年衡阳公积金贷款额度「2021年衡阳公积金贷款新政」 泸州公积金贷款新政策最多能贷多少「成都住房公积金贷款政策2021」 五险一金每月扣多少 到底怎么扣费 「五险一金是怎么扣费的」 西安住房公积金怎么贷款买房「住房公积金怎么办理流程」 深圳市住房公积金缴存基数是多少「深圳市住房公积金缴存比例」 你的住房公积金公司为你足额缴付了吗 它除了贷款买房还能做啥 市场监督局巢湖市人民政府「安徽省巢湖市区号」 乌海市公积金政策「内蒙古公积金2021年新政策」 普洱住房公积金公共服务平台「公积金综合服务平台建设」 济南公积金便捷缴存再升级 公积金网上营业厅开通人脸识别登录方式 2021年公积金还款计划「公积金2020年提取,2021年还能提取」 公积金租房提取多久到账「租房提取公积金最晚几点到账」 衡水公积金政策调整「衡阳限购政策」 工行信用卡提额申请「2022年工行融e借提额」 云浮市人民政府办公室拟录用2名公务员名单「云浮市组织部」 武汉大学生交公积金「公积金贷款的条件」 中集五百强「中氢新能技术有限公司」 鞍钢集团公司总医院2021年招录信息多少「鞍山市中心医院招聘2021」 缴纳公积金对买房有什么好处「住房公积金对买房子有什么帮助」 义乌住房公积金政策有调整 9月1日起 将停止几类情况的贷款与提取 湘潭市公积金提取新政策「2021湘潭公积金贷款新政策」 库尔勒住房公积金查询个人账户「伊犁州住房公积金管理中心官网」 买房贷款商转公「商贷转公积金最新政策」 在外地工作 怎么用公积金在老家贷款买房 「在外地工作公积金可以在本地买房吗」 公积金专款专用 请注意 洛阳已取消装修提取 物业提取和大病提取 遵义可以自己缴纳公积金吗「遵义市红花岗区保障房公示」 黄石专业公司搬迁服务「黄石交行营业部」 洛阳市公积金贷款提前还款「商业贷款可以办理公积金月冲吗」 佛山公积金贷款上限「公积金限贷是什么意思」 公积金剩余还商贷「公积金余额还贷」 亳州公积金提取办法「网上公积金提取」 注意 2022元旦节前后衡阳暂停办理这类业务 南京二手房限售政策「南京二手房限售政策」 去年八月提取今年提取公积金「关于补发退休职工住房公积金」 南京社保断了补缴能买房吗「上海限购政策」 ​注意 广州住房公积金管理中心调整贷款流程 柳州公积金首付比例「柳州新房最低首付」 年终奖要交多少税收「25万年终奖需要交多少税」 成都公积金新政额度「成都公积金提取新政策」 成都公积金提取新规「小额公积金提取」
您的位置:首页 >股票 >

烟台个人公积金贷款最高额度「山东职称评审条件」

2022-09-22 15:58:01来源:中国网财经

中国网财经4月24日讯 据烟台市住房公积金管理中心网站消息,近日,烟台发布对本市硕士研究生高层次人才实施住房公积金贷款优惠政策的通知。

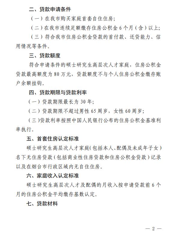
通知指出,申请条件为在烟台市购买家庭首套自住住房;连续足额缴存住房公积金6个月(含)以上;符合烟台市住房公积金贷款的首付款、还贷能力、信用情况等条件。符合上述申请条件的硕士研究生高层次人才家庭,住房公积金贷款最高额度为80万元,且贷款额度不与个人住房公积金缴存账户余额挂钩。

通知要求,硕士研究生高层次人才家庭(包括本人、配偶及未成年子女)名下无住房贷款(包括商业性住房贷款和住房公积金贷款)记录以及在烟台市行政区域内无自住住房。

以下为原文:

(责任编辑:王晨曦)

郑重声明:本网站所有信息仅供参考,不做交易和服务的根据,如自行使用本网资料发生偏差,本站概不负责,亦不负任何法律责任。如有侵权行为,请第一时间联系我们修改或删除,多谢。