提醒 不缴公积金 最高罚5万 你公司交了吗是真的吗「单位不缴纳公积金的处罚」 请问自费交社保划算吗「社保缴费怎么交」 对于新进2020年国家电网公司工作的新员工的建议心得「国家电网新入职员工职业规划」 太原开发商担保公积金贷款「开发商交住建局保证金」 公积金没有足额缴纳,可要求补偿吗「公司答应缴纳公积金但是没交」 市领导到孙健初故居纪念馆等处调研 关于在市城区开展区域全员核酸检测筛查工作的通告(2022年52号) 濮阳经济技术开发区关于1名新增无症状感染者活动轨迹的通告(2022年17号) 让更多口袋公园成为幸福乐园 创业“金”时代 “慧”眼识濮阳 台前县人民检察院:多举措织密罪错未成年人观护网 关于濮阳市华龙区新增1例无症状感染者的通告 河南濮阳持续推进氢能产业发展 华龙区公安分局大庆路派出所的社区管理“全息地图” 华龙区:把AI诊疗送下乡 产业整合“积流成渊” 企业腾飞“蛟龙生焉”—— 喜迎二十大开发区巡礼·范县篇 华龙区人民办:全力推动文明城市创建提质增效 数字化农家书屋让书香到万家 弘扬英模精神,砥砺奋进力量 清丰县城关镇:“炼金工程”锻造年轻干部“铁军” 致富“阳光”照进葡萄园 统筹疫情防控和经济社会发展 建设健康城市市委党校副教授 侯善惠 KNR结构:Q3净收入跌倒;净利润飙升 Adani Ports&Sez:Q3的数字可能会激增; ebidta余额秋天 Eon电赢得卢比。Rajasthan的40亿卢比LED路灯项目 印度的GDP数字可靠:kaushik basu. Kirloskar Brothers展示了它的技术实力在“在印度制造”一周 GDP增长显示出不同的图片,而不是其他指标指向 Visagar Polytex Q3净利润增长16% Apollo Health Short-Lists 3 PE公司提高卢比。500 Cr. Hindalco,Motherson,Reddy博士,帆和盖皮:看望预期 Sensex,漂亮跌破1%;它,金属阻力 Tata Motors今天和当天的其他顶级汽车消息宣布其Q3结果 电视查看额定值... Barc,TAM Form Meter Management JV 印度轮子:Q3的数字飙升而不是;秋季Qoq. 向下!印度州银行,Suzlon能量在60艘缺点中达到52周 Sensex,漂亮下降1%;银行股拖累 Jet Airways宣布提供“运气票”优惠 Deutsche Bank John Cryan告诉他的员工 Suzlon肢体下降4%;发布债券的1.92亿卢比股票 Essar油Q3净利润达到卢比。364亿卢比 ARCHIES Q3净利润以卢比。0.8 Cr. ACC Plinges 3%; Q4净跌至69% J Kumar Infra:Q3净收入预计会上升;净利润令人失望 intrasoft技术提高了卢比。34.5CR扩大电子商务业务 潘统计......印度珠宝商周三罢工 Arun Jaitley与Bishnu Prasad Paudel举行了双边会议 尽管Q3号Q3号Q3 NoS,但蝴蝶甘道客机潜入12% 印度中央银行Q3卢比净亏损。836.6亿卢比 在强大的Q3号码后,阿波罗轮胎跳跃4%
您的位置:首页 >新闻资讯 >

提醒 不缴公积金 最高罚5万 你公司交了吗是真的吗「单位不缴纳公积金的处罚」

2022-09-19 11:48:09来源:东莞日报社东莞Plus

你的单位给你交公积金了吗?

要注意了!

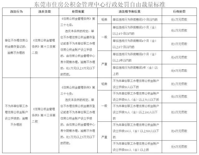
不为员工办理住房公积金

缴存登记的用人单位,

成立时间越久,

违法成本也将越高。

12月20日,小编从东莞市住房公积金管理中心获悉,该中心修订的《东莞市住房公积金管理中心行政处罚自由裁量标准》自2017年1月1日开始执行,有效期为2017年1月1日至2022年12月31日。

单位存续时间将成判罚标准

对于单位不办理缴存登记的违法行为,修订后的标准将单位的存续期间作为衡量违法情节及后果的指标,根据单位存续期间在3个月内、3至5个月、6个月及以上等情况,分别处以1万元、2万至3万元、4万至5万元的处罚。现行的裁量标准,则是以违法单位超过“责令限期办理住房公积金缴存登记通知书”规定时限作为衡量指标。

这也意味着,从明年起,不办理缴存登记的企业如不及时整改,则成立运营时间越长,违法成本也将越高。

对于不为本单位职工办理住房公积金账户设立手续的行为,修订后的标准仍把应缴未缴的员工的人数作为衡量指标。对于不设立手续人数在50人以下、50人至99人、100人及以上的用人单位,将分别处以1万元、2万至3万元、4万至5万元的处罚。

与现行标准相比,修订后的起罚的门槛更低,处罚的力度也更大。比如对应缴未缴职工人数在100人以上、500人以下的用人单位,修订后的标准将处以4万元的罚款,而现行标准则会处2万至3万元的罚款。

你的单位帮你交公积金了吗?

不交将面临最高5万元的罚款!

快把这条微信甩给你老板吧!

郑重声明:本网站所有信息仅供参考,不做交易和服务的根据,如自行使用本网资料发生偏差,本站概不负责,亦不负任何法律责任。如有侵权行为,请第一时间联系我们修改或删除,多谢。